【疫情地区风险有几个等级,疫情地区风险有几个等级怎么查】

cc2010 3 2026-04-01 21:51:11

本文目录一览:

疫情防控风险等级如何划分

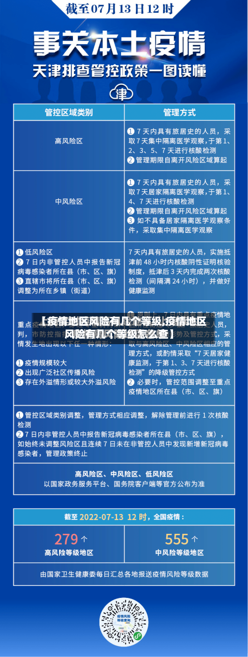
疫情防控风险等级主要依据病例和无症状感染者的活动轨迹以及疫情传播风险大小 ,划分为高风险区 、中风险区和低风险区。高风险区:定义:累计确诊病例超过50例,且过去14天内发生聚集性疫情的地区,或者病例和无症状感染者居住地 ,以及活动频繁且疫情传播风险较高的工作地和活动地等区域 。

【疫情地区风险有几个等级,疫情地区风险有几个等级怎么查】-第1张图片

疫情风险等级划分四个等级,以居住小区或村为单位,根据流调研判结果可调整风险区域范围。具体等级划分如下: 高风险地区:通常指累计新冠病例超过50例 ,且14天内出现聚集性疫情的地方。包括病例和无症状感染者居住地 ,以及疫情传播风险较高的工作地和活动地等 。

【疫情地区风险有几个等级,疫情地区风险有几个等级怎么查】-第2张图片

疫情等级划分的4个等级判定通常基于疫情传播风险、病例数量、防控需求及区域影响等综合因素,具体标准可能因地区或政策调整而略有差异。以下是通用判定逻辑的详细说明:四个等级的通用划分标准低风险地区 判定条件:无确诊病例,或连续14天内无新增本土确诊病例。

【疫情地区风险有几个等级,疫情地区风险有几个等级怎么查】-第3张图片

一级: 疫情严重程度:出现严重的社区爆发流行 ,疫情防控和医疗救治能力严重不足 。 防控措施:需要外部支援来加强疫情防控和医疗救治 。 响应层级:对应“特别重大 ”或“重大疫情”,由比较高级别的决策机构进行统一领导和指挥。二级: 疫情严重程度:虽然未达到一级的严重程度,但仍需要高度重视和迅速应对。

风险等级的划分主要以县区 、街道 、乡镇、社区等为基本单位 ,综合考虑发病时间和疫情情况等进行分区分级 。具体来说:低风险区:一般为没有确诊病例或连续较长时间无新增确诊病例的地区。在低风险区,主要落实常态化防控工作,加强疫情监测 ,并做好疫情处置相关准备。

疫情风险等级划分5个等级的标准是什么

〖壹〗、高风险地区的定义:这类地区通常是指在一定时间内(通常是14天)累积新冠病例数超过50例,并且这段时间内发生过聚集性疫情 。 中风险区域的特征:14天内出现过新增新冠确诊病例,但累计确诊病例数未超过50例;或者累计确诊病例超过50例 ,但在14天内没有发生聚集性疫情。

〖贰〗 、法律分析:高风险地区:一般是指累计新冠病例超过了50例,同时〖Fourteen〗、天内是有聚集性疫情发生。中风险区域:14天以内有新增新冠确诊病例,合计新冠肺炎确诊病例未超过50病例;共合计确诊的病例超过50例 ,14天之内未未发生聚集性疫情 。

〖叁〗、疫情等级划分的4个等级判定通常基于疫情传播风险 、病例数量、防控需求及区域影响等综合因素 ,具体标准可能因地区或政策调整而略有差异。以下是通用判定逻辑的详细说明:四个等级的通用划分标准低风险地区 判定条件:无确诊病例,或连续14天内无新增本土确诊病例。

〖肆〗、国内疫情风险地区主要分为高 、中、低风险区,划分依据包括病例数量、聚集性疫情发生情况等 ,具体标准如下:高风险地区:定义:累计新冠病例超过50例,且14天内有聚集性疫情发生 。

〖伍〗 、划分标准高风险区:病例数较多,且存在明显社区传播风险(如聚集性疫情)。通常以小区、村组或楼栋为单位划定 ,实行“足不出户、上门服务”的封控措施。例如:某小区7天内累计新增10例及以上本土确诊病例,或2起及以上聚集性疫情 。

国内疫情风险地区/国内疫情风险等级划

〖壹〗 、国内疫情风险地区主要分为高 、中、低风险区,划分依据包括病例数量、聚集性疫情发生情况等 ,具体标准如下:高风险地区:定义:累计新冠病例超过50例,且14天内有聚集性疫情发生 。

〖贰〗 、疫情级别通常根据疫情的传播风险、严重程度及防控需求进行划分,主要分为低风险地区、中风险地区和高风险地区三个级别 ,具体划分标准及依据如下:低风险地区:定义:无确诊病例,或连续14天无新增确诊病例。

〖叁〗 、高风险地区的定义:这类地区通常是指在一定时间内(通常是14天)累积新冠病例数超过50例,并且这段时间内发生过聚集性疫情。 中风险区域的特征:14天内出现过新增新冠确诊病例 ,但累计确诊病例数未超过50例;或者累计确诊病例超过50例 ,但在14天内没有发生聚集性疫情 。

〖肆〗、疫情风险区的划分主要依据病例数量、传播风险 、区域特征及防控需求,通常分为高、中、低风险区,具体标准及查看方式如下:划分标准高风险区:病例数较多 ,且存在明显社区传播风险(如聚集性疫情)。通常以小区 、村组或楼栋为单位划定,实行“足不出户、上门服务 ”的封控措施。

疫情等级划分4个等级怎么判定的

疫情等级划分的4个等级判定通常基于疫情传播风险、病例数量 、防控需求及区域影响等综合因素,具体标准可能因地区或政策调整而略有差异 。以下是通用判定逻辑的详细说明:四个等级的通用划分标准低风险地区 判定条件:无确诊病例 ,或连续14天内无新增本土确诊病例。

在中国,突发公共卫生事件的疫情分级标准主要划分为四个等级:特别重大(Ⅰ级):当疫情在全国范围内扩散,对社会经济造成严重威胁 ,或与已知传染病差异显著且传播迅速时,会被列为Ⅰ级响应。这一级别的疫情需要国家层面的高度重视和全面防控 。

划分依据:以病例和无症状感染者居住地,以及活动频繁且传播风险较高的工作地 、活动地等区域为主 ,原则上以居住小区(村)为单位划定,范围可根据流调研判结果调整。特征:病例数多,存在明显社区传播风险(如聚集性疫情) ,通常以小区、村组或楼栋为单位划定 ,实行“足不出户、上门服务”的封控措施。

疫情风险等级划分四个等级,以居住小区或村为单位,根据流调研判结果可调整风险区域范围 。具体等级划分如下: 高风险地区:通常指累计新冠病例超过50例 ,且14天内出现聚集性疫情的地方。包括病例和无症状感染者居住地,以及疫情传播风险较高的工作地和活动地等。

上一篇:【伊宁市重点疫情防控地区,伊宁疫情防控指挥部最新政策】
下一篇:【上陆陌疫情,陆路疫情】
相关文章

 发表评论

暂时没有评论,来抢沙发吧~