【怎么查河北疫情风险地区,怎么查河北疫情风险地区查询】

cc2010 2 2026-04-02 02:03:10

本文目录一览:

怎么看自己是否中高风险地区

〖壹〗、可以通过支付宝中的风控地区查询功能来查看自己所在区域是否为中高风险地区,具体操作如下:工具/原料 华为P50HarmonyOS0.0支付宝80方法/步骤 第一步:打开手机进入支付宝 ,在首页点击国内新增。第二步:点击风险区域菜单 。第三步:在疫情风险等级查询页面选取自己所在区域查看风险等级。

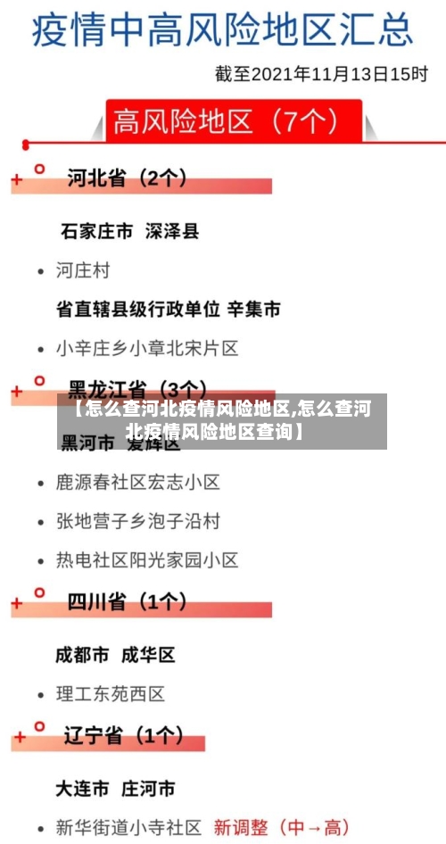
【怎么查河北疫情风险地区,怎么查河北疫情风险地区查询】-第1张图片

〖贰〗 、可以通过支付宝中的通信大数据行程卡查询自己是否去过中高风险地区,具体操作如下:工具/原料:确保手机为小米10(其他品牌手机操作类似)、系统为MIUI12(其他系统操作类似),并安装支付宝22版本(或更新版本)。

【怎么查河北疫情风险地区,怎么查河北疫情风险地区查询】-第2张图片

〖叁〗、可以通过支付宝上的疫情风险等级查询功能来判断是否为中高风险地区 ,具体操作如下:工具/原料 小米11MIUI12支付宝20方法/步骤 进入支付宝软件:首先,打开手机上的支付宝应用 。点击市民中心:在支付宝首页,找到并点击“市民中心 ”选项。

【怎么查河北疫情风险地区,怎么查河北疫情风险地区查询】-第3张图片

怎么查风险地区

〖壹〗 、进入支付宝风险等级查询里;点击“地区”;再选取查询的地区即可。

〖贰〗、要出远门查询全国中高风险地区 ,可通过微信的国务院客户端小程序完成,具体步骤如下:进入微信小程序页面打开微信,点击底部导航栏的“发现”选项 ,选取“小程序 ”进入页面 。搜索“国务院客户端”在小程序页面右上角点击放大镜图标 ,输入“国务院客户端”并搜索,选取官方小程序进入。

〖叁〗、可以通过支付宝中的风控地区查询功能来查看自己所在区域是否为中高风险地区,具体操作如下:工具/原料 华为P50HarmonyOS0.0支付宝80方法/步骤 第一步:打开手机进入支付宝 ,在首页点击国内新增。第二步:点击风险区域菜单 。第三步:在疫情风险等级查询页面选取自己所在区域查看风险等级 。

〖肆〗 、在手机查询风险地区,可通过支付宝中的国务院客户端进行操作,具体步骤如下:打开支付宝并进入国务院客户端:首先在手机中打开支付宝应用 ,在支付宝内找到并点击打开国务院客户端。点击疫情风险查询:进入国务院客户端后,在界面中找到“疫情风险查询 ”选项并点击。

微信怎么查询全国各地疫情风险等级

首先打开微信,点击右下角的“我” 。然后点击“支付”。接着点击“城市服务 ”。然后点击底部的“国务院 ”进入 。然后点击“国务院客户端”。然后点击“疫情风险查询”。进入后 ,就可以看到所在地区的风险等级,点击上面的倒三角形可以切换城市,从而查询全国各地的风险等级 。

打开微信搜索功能启动微信应用 ,点击顶部导航栏的“搜索 ”图标(放大镜形状)。输入关键词搜索在搜索框中输入“疫情风险等级”,点击键盘确认或搜索按钮。选取官方渠道在搜索结果中,找到“中国政府网”提供的服务入口(通常带有官方标识) ,点击进入 。

点击“全国中高风险疫情地区 ”:在“防疫查询”页面中 ,找到“全国中高风险疫情地区”选项并点击。系统将自动加载并显示最新数据。查看查询结果:页面将展示全国中高风险疫情地区的详细清单,包括地区名称 、风险等级及调整时间等信息 。用户可根据需求浏览或进一步筛选 。

上一篇:新冠疫情多地区(新冠疫情地域)
下一篇:铂金期货实时行情走势图(铂金期货实时行情最新)
相关文章

 发表评论

暂时没有评论,来抢沙发吧~