广州疫情防控地图可通过微信搜索公众号“广州本地宝 ”,关注后在对话框回复“封控”获取查询入口 ,入口支持查看各区封控区 、管控区、防范区范围及服务热线 。

广州管控区域地图可通过微信搜索“广州本地宝”公众号,关注后在对话框回复【封控】获取入口进行查看,同时可获取各区封控区、管控区 、防范区名单、管理措施及服务热线等信息。具体操作步骤:打开微信 ,在搜索栏输入“广州本地宝 ”,关注该公众号。进入公众号后,在对话框输入“封控”并发送 。
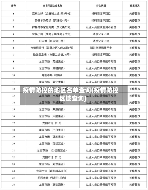
本地宝封控/管控/防范地图查询查询入口:通过微信搜索公众号“广州本地宝” ,关注后在对话框回复【封控】,获取查询入口链接。操作流程:进入链接后,选取所在区域(如天河区、越秀区等)。地图会显示封控区 、管控区、防范区的具体范围 ,可通过缩放地图查看细节 。
查询入口:可直接查看广州封控区、管控区、防范区地图获取相关信息。温馨提示:查询过程中,可选取区,查看所在区封控区管控区防范区范围。其他查询方式:微信搜索公众号广州本地宝,关注后在对话框回复【封控】可获广州疫情封控地图查询 、疫情封控区+管控区+防范区名单、进出要求及解封消息 。
信用类管控名单 失信被执行人名单:可通过中国执行信息公开网(http://zxgk.court.gov.cn/) ,输入姓名、身份证号,查询是否被列为失信被执行人及具体案件信息;或通过信用中国网站(https://),下载“个人信用报告 ” ,其中包含司法判决 、行政处罚等信用信息。
法律分析:二级管控是指公安机关负责对涉嫌吸毒人员进行检测,对吸毒人员进行登记并依法实行动态管控。法律依据:《戒毒条例》第四条 县级以上地方人民政府设立的禁毒委员会可以组织公安机关、卫生行政和负责药品监督管理的部门开展吸毒监测、调查,并向社会公开监测 、调查结果。
强制戒毒后要到户籍所在地或者现居住地乡(镇)人民政府、城市街道办事处报到 ,接受定期和不定期的尿检,户籍所在地或者现居住地乡(镇)人民政府、城市街道办事处会开出证明,三年后可用证明申请撤销动态监管 。三年内没有重复吸毒记录 ,然后可以申请取消动态管控。
管理机构与职责卫生健康行政部门:县级以上部门需配合政府建立精神卫生工作领导小组,统筹解决综合管理 、救治救助等问题;各级部门需与政法、公安部门协作,将患者规范管理率、服药率纳入平安建设考核指标 ,强化责任落实。
吸毒动态管控三年后不会自动取消,但可以申请取消 。吸毒史动态管控就是对有吸毒历史的人进行的一种后期的监控,时间一般是3年。

全国风险等级查询入口国务院微信小程序用户可通过微信搜索“国务院客户端”小程序,进入后点击“疫情风险查询”功能 ,即可查看全国中高风险地区实时名单。该平台数据由国家卫生健康委员会提供,更新及时且权威 。
最新全国风险地区名单可通过本地宝——全国疫情中高风险地区名单查询器实时查询。查询平台:本地宝——全国疫情中高风险地区名单查询器查询入口:点击进入(实时更新)本地宝的全国疫情风险等级名单查询系统由小编们实时维护,风险地区有调整时会第一时间更新专题 ,确保用户获取的信息准确且及时。
查询方式:点击进入上海本地宝的风险专题页面,可获取全面的风险地区数据 。附加功能:关注微信公众号“上海本地宝 ”,在对话框搜索【风险】 ,即可便捷获取实时更新的全国疫情风险等级和中高风险地区名单。注意:以上数据仅限于中国大陆地区,不包括港澳台。
为了更便捷地获取全国疫情风险等级和中高风险地区名单,您可以关注微信公众号“上海本地宝” 。在对话框搜索【风险】 ,即可获取实时更新的查询服务,无论是上海还是全国其他地区的动态,一目了然。
查询方式一:国务院客户端小程序——疫情风险等级查询入口获取:通过微信搜索“国务院客户端”小程序 ,进入后即可找到“疫情风险等级查询”功能入口。查询流程:进入小程序后,点击页面上部的查询按钮,系统将直接展示全国中高风险地区名单,信息一目了然 ,无需复杂操作。
查询渠道1:国务院客户端查询流程:微信搜索“国务院客户端 ”小程序 。- 打开后在首页找到“疫情风险查询”。- 点击即可查看当前所在地区最新疫情风险等级。- 点击“查看全国中高风险疫情地区”还可查看全国各地中高风险等级地区名单 。
发表评论
暂时没有评论,来抢沙发吧~