天津疫情中风险地区查询(天津疫情地区风险等级查询)

cc2010 7 2026-03-15 12:24:13

本文目录一览:

微信怎么查疫情风险等级-微信查询全国各地风险等级方法分享

〖壹〗、首先打开微信,点击右下角的“我”。然后点击“支付 ” 。接着点击“城市服务”。然后点击底部的“国务院”进入。然后点击“国务院客户端 ” 。然后点击“疫情风险查询”。进入后 ,就可以看到所在地区的风险等级,点击上面的倒三角形可以切换城市,从而查询全国各地的风险等级。

天津疫情中风险地区查询(天津疫情地区风险等级查询)-第1张图片

〖贰〗、通过微信“小程序”查询:除了上述方法 ,用户还可以通过微信“发现页 ”进行查询 。打开微信后,点击底部的“发现”选项,进入发现页。在发现页中 ,找到并点击“小程序”。进入小程序页面后,在搜索框中输入“国务院客户端 ”,搜索并进入该小程序 。

天津疫情中风险地区查询(天津疫情地区风险等级查询)-第2张图片

〖叁〗 、第一步:启动搜索功能打开微信APP ,点击界面右上角的“搜索”图标,进入全局搜索页面。第二步:输入关键词并进入查询入口在搜索框中输入“疫情风险等级”等关键词,点击下方“搜一搜 ”返回的搜索结果 ,选取带有官方标识的查询入口进入。

天津疫情中风险地区查询(天津疫情地区风险等级查询)-第3张图片

〖肆〗、打开微信搜索功能启动微信应用 ,点击顶部导航栏的“搜索 ”图标(放大镜形状) 。输入关键词搜索在搜索框中输入“疫情风险等级”,点击键盘确认或搜索按钮 。选取官方渠道在搜索结果中,找到“中国政府网”提供的服务入口(通常带有官方标识) ,点击进入。

怎么看疫情风险地区?

〖壹〗、全国风险等级查询入口国务院微信小程序用户可通过微信搜索“国务院客户端 ”小程序,进入后点击“疫情风险查询”功能,即可查看全国中高风险地区实时名单。该平台数据由国家卫生健康委员会提供 ,更新及时且权威 。

〖贰〗 、选取“防疫查询”功能:在“城市服务 ”页面中,通过搜索或浏览找到“防疫查询”选项并点击。此功能专门提供疫情防控相关信息的查询服务。点击“全国中高风险疫情地区”:在“防疫查询 ”页面中,找到“全国中高风险疫情地区”选项并点击 。系统将自动加载并显示最新数据。

〖叁〗、在手机上查看全国中高风险疫情地区 ,可通过微信《扫码抗疫情》小程序实现,具体步骤如下:步骤一:进入《扫码抗疫情》小程序打开微信,点击顶部“搜索小程序”栏 ,输入“扫码抗疫情 ”,在搜索结果中选取并进入该小程序。

〖肆〗、定位所在地区:系统自动识别当前定位,直接显示所在地区的风险等级(如低风险 、中风险或高风险) 。手动选取地区:若需查询其他地区 ,可点击地区选取框 ,在列表中查找目标省份 、城市或区县,确认后查看对应风险等级。

〖伍〗、在微信中查询全国各地疫情风险等级,可按照以下步骤操作:首先打开微信 ,点击右下角的“我”。然后点击“支付” 。接着点击“城市服务 ”。然后点击底部的“国务院 ”进入。然后点击“国务院客户端” 。然后点击“疫情风险查询” 。

最新全国风险地区名单查询入口(实时更新)

全国风险等级查询入口国务院微信小程序用户可通过微信搜索“国务院客户端 ”小程序,进入后点击“疫情风险查询”功能,即可查看全国中高风险地区实时名单。该平台数据由国家卫生健康委员会提供 ,更新及时且权威。

最新全国风险地区名单可通过本地宝——全国疫情中高风险地区名单查询器实时查询 。查询平台:本地宝——全国疫情中高风险地区名单查询器查询入口:点击进入(实时更新)本地宝的全国疫情风险等级名单查询系统由小编们实时维护,风险地区有调整时会第一时间更新专题,确保用户获取的信息准确且及时。

查询方式:点击进入上海本地宝的风险专题页面 ,可获取全面的风险地区数据。附加功能:关注微信公众号“上海本地宝”,在对话框搜索【风险】,即可便捷获取实时更新的全国疫情风险等级和中高风险地区名单 。注意:以上数据仅限于中国大陆地区 ,不包括港澳台。

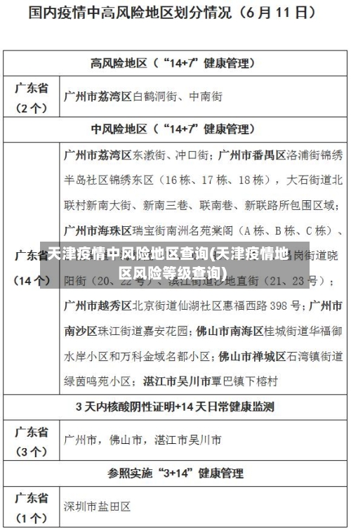
天津中高风险地区名单(2022年最新)

022年天津风险等级划分(最新,更新至1月10日15:13)如下:高风险等级地区:共1个 津南区辛庄镇林锦花园24号楼说明:该区域被划定为高风险地区,需严格落实封控措施 ,人员足不出户、服务上门。

自2022年2月2日18时起 ,天津市将河北区宁园街舒园里5号楼调整为高风险地区;将河北区建昌道街中山北里20门 、滨海新区大沽街安阳里13号楼、河东区春华街道月光园2号楼调整为中风险地区,其他区域风险等级不变,后续将根据形势适时调整 。

近来天津仅有1地为高风险地区 ,没有中风险地区。具体信息如下:高风险地区:天津空港经济区雅苑足道(自2022年2月27日起划定)。位置示意图来源:高德地图中风险地区:暂无 。特别提醒:根据天津市防控指挥部消息,阳性感染者轨迹涉及雅苑足道(空港店)。

在2022年1月10日15:13的最新信息中,天津市的风险等级划分情况如下:高风险等级地区包括:津南区辛庄镇林锦花园24号楼。

自2022年4月14日起 ,将天津市西青区张家窝镇香榭园26号楼1门调整为低风险地区 。天津市中高风险地区全部清零,所有地区均为低风险地区 。自2022年4月10日起,将天津市河北区月牙河街满江里调整为低风险地区。天津市其他区域风险等级不变。

怎么在地图上看疫情风险地区

〖壹〗、进入“我的 ”页面打开高德地图APP ,在首页底部导航栏中点击【我的】,进入个人中心页面 。打开“更多工具”在“我的”页面中,向下滑动找到【更多工具】选项并点击 ,进入功能集合页面。选取“疫情地图 ”在“更多工具”页面中,找到【疫情地图】功能并点击,系统将自动加载当前区域的疫情风险分布信息。

〖贰〗 、进入“我的”页面:打开高德地图APP ,在首页点击底部导航栏的【我的】 。打开工具箱:在“我的 ”页面中 ,找到并点击【更多工具】选项。查看疫情地图:在工具列表中,选取【疫情地图】功能,即可显示当前所在区域及周边的疫情风险等级分布。注意事项:确保高德地图APP为最新版本 ,避免因版本过低导致功能缺失 。

〖叁〗、在高德地图上查看疫况风险地区,可通过其“新冠肺炎疫情地图”功能实现,具体步骤如下:打开高德地图APP:确保手机已安装高德地图应用(如华为mate30pro鸿蒙0系统下的高德地图0版本) ,打开后进入首页。进入搜索框:在首页下方或最上方找到搜索框,点击以输入查找内容。

〖肆〗、在百度地图上可以查看疫情风险地区,具体操作步骤如下:打开软件:启动百度地图应用(确保版本为1200或更新) 。进入常用功能:在首页找到“常用功能”模块 ,点击“更多 ”选项。跳转至其他页面:在功能列表中滑动至“其他 ”分类,选取“疫情地图”。

〖伍〗 、定位或选取目标区域:若当前定位在需查询的城市,地图会自动显示该区域的疫情信息;若需查看其他地区 ,可通过搜索框输入城市名或手动拖动地图定位 。

〖陆〗、全国风险等级查询入口国务院微信小程序用户可通过微信搜索“国务院客户端”小程序,进入后点击“疫情风险查询 ”功能,即可查看全国中高风险地区实时名单 。该平台数据由国家卫生健康委员会提供 ,更新及时且权威。

上一篇:淮南地区全部疫情情况(淮南的疫情情况)
下一篇:期货豆油实时行情/期货豆油实时行情走势
相关文章

 发表评论

暂时没有评论,来抢沙发吧~