024年8月北方地区河南、山东 、河北猪瘟疫情较为突出 根据最新监测数据 ,当前北方地区猪瘟疫情呈现扩散态势,河南、山东、河北三省情况加重,其中河南和山东的样本检出率及病源扩散速度环比上周明显上升 ,河北次之。此现象可能与高温高湿气候 、跨区域流通管理等因素有关 。

疫情严重的十个省份分别是 除了湖北,疫情比较严重的省份有以下省份广东、湖北、河南 、浙江、湖南、安徽 、江西。各省疫情高发的地区是广东的深圳与广州。

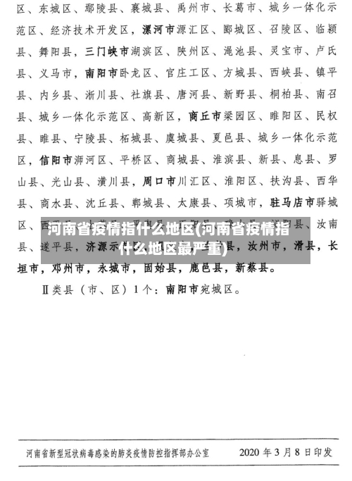
通过查询相关资料显示,河南疫情安阳市,鹤壁 ,洛阳,三门峡 。截止2022年9月9日,河南安阳市疫情最严重 ,其余风险区为鹤壁,洛阳,三门峡。
驻马店市泌阳县。通过查询河南一i去那个防控最新政策显示:截至到2022年12月8日 ,此省的驻马店市泌阳县地区的感染人数达到了500人,是最严重的,居民不可自由出入 ,需要在家居家隔离。

月22日0—24时,河南省全省无新增确诊病例,同时无新增无症状感染者和疑似病例 。 具体信息如下:当日疫情数据:11月22日0—24时 ,全省无新增确诊病例、无症状感染者、疑似病例,1例本土确诊病例治愈出院。
新增无症状感染者:全省新增无症状感染者共26例,其中本土5例,境外输入21例。本土无症状感染者分布:焦作市4例 、周口市1例 。其他疫情信息:无新增疑似病例。1例本土确诊病例治愈出院 ,6例境外输入确诊病例治愈出院,11例境外输入无症状感染者解除医学观察。
信阳市:1例 安阳市:1例 境外输入无症状感染者:1例 。其他相关数据治愈出院情况:2例确诊病例治愈出院,其中本土确诊1例、境外输入确诊1例。解除医学观察情况:4例无症状感染者解除医学观察 ,其中本土1例、境外输入3例。
图源:央视新闻微博)河南详细情况 新增本土确诊4例(郑州市1例,周口市1例,许昌市2例为无症状感染者转确诊);新增本土无症状感染者18例(郑州市9例 ,许昌市8例,周口市1例) 。
本土无症状感染者:当日广西本土无症状感染者有2例。无症状感染者虽然没有明显的临床症状,但同样具有传染性 ,需要对其进行隔离观察和定期检测,以防止疫情的进一步传播。境外输入病例情况新增境外输入确诊病例:2月8日0 - 24时,广西新增境外输入确诊病例5例 ,其中1例由无症状感染者转确诊病例 。
新增本土无症状感染者:共9例,其中郑州市8例,信阳市1例。此外,1月5日0—24时 ,河南省还新增境外输入无症状感染者转确诊病例1例;无新增疑似病例;1例本土确诊病例治愈出院。
022年12月1日0时至24时,济宁新增本土无症状感染者46例,分布县区及具体情况如下:任城区:7例 ,1例系集中隔离点检出,2例系居家隔离医学观察检出,4例系重点人员筛查检出。
〖壹〗、河南商丘将虞城县人民医院东院区(健康路) 、虞城县谷熟镇刘大庄村委何庄村两地调整为高风险地区 ,是依据国家和省应对新冠肺炎疫情精准防控要求,结合当地疫情形势作出的决定,目的是最大限度严防疫情风险传播 。调整依据:根据国家和省关于应对新冠肺炎疫情精准防控工作要求 ,结合商丘市当前疫情形势作出调整。
〖贰〗、风险等级与区域管控风险等级:截至信息更新时,商丘全域均为低风险区,未调整风险等级。中高风险地区汇总:可通过官方渠道持续关注动态更新 。交通管控措施高速站口防疫卡点:自2022年1月2日起 ,商丘所有高速站口立即设立防疫卡点,对过往车辆及人员实施检查,具体措施包括健康码查验、行程轨迹核查等。
〖叁〗 、河南商丘新增1例无症状感染者,系郑州市二七区一例初筛阳性人员同餐厅就餐的密切接触者 ,相关情况及防控措施如下:无症状感染者情况 2022年1月4日11时30分,商丘市睢阳区疫情指挥部接郑州市二七区协查函,推送睢阳区一居民为郑州市二七区一例初筛阳性人员同餐厅就餐的密切接触者。
〖肆〗、天2检 。通过查询相关资料显示 ,驻马店位于河南中南部,是属于低风险地区,商丘位于河南 ,属于低风险地区,回到商丘需要进行三天两检和持有48小时以内的核酸报告。
〖伍〗、能过去。商丘地处豫东平原,土壤肥沃 ,资源丰富,商丘也是国家粮食生产核心示范区,是全国重要的商品粮基地 。查询相关资料显示 ,截止到2022年10月8日,商丘属于中高风险地区,潍坊属于中高风险地区,商丘到维坊打工能过去。
〖陆〗 、不是。根据当地的防疫政策 ,河南商丘龙岗不属于高风险地区,但是也不能去人多的地方,还是要做好防疫措施 。疫情防疫措施:屋内通风 ,建议勤开窗户,保持屋内空气的流动性。注意消毒,可定期用清洁剂 ,如84消毒剂和医用酒精等,对屋内进行消毒。
〖壹〗、其他相关疫情情况长春市传染病医院疫情8月31日,吉林长春市传染病医院例行核酸检测发现5例新冠病毒核酸阳性人员 ,截至9月6日24时,累计新增本地确诊病例18例,无症状感染者195例 ,确诊感染者均为医院相关人员及相关接触者。
〖贰〗、病例来源与分类全国31个省(自治区 、直辖市)和新疆生产建设兵团报告新增确诊病例66例,其中境外输入病例23例,本土病例43例 。此外,新增无症状感染者转确诊病例共10例(境外输入3例 ,本土7例),无新增死亡病例,新增疑似病例3例(均为境外输入)。
〖叁〗、月22日0—24时 ,河南省全省无新增确诊病例,同时无新增无症状感染者和疑似病例。 具体信息如下:当日疫情数据:11月22日0—24时,全省无新增确诊病例、无症状感染者 、疑似病例 ,1例本土确诊病例治愈出院 。
〖壹〗、而在郑州市的八例本土确诊当中,有四例是确诊,还有四例其实是从无症状感染者确诊的 ,而周口市的五例则全都是无症状感染者转为确诊,这也就说明在河南省内必然是存在一部分无症状感染者的,这也是大家需要重视的地方。
〖贰〗、郑州市、许昌市 、漯河市。根据河南疫情信息查询 ,截止到2022年12月13日,河南疫情最严重的几个城市是郑州市、许昌市、漯河市 。河南省,简称“豫”,中华人民共和国省级行政区。省会郑州。
〖叁〗 、河南省内近来疫情最严重的五个城市为:郑州市、许昌市、漯河市 、平顶山市、鹤壁市 。
〖肆〗、近来河南省内疫情已扩散至6地。4号全天 ,河南省新增本土确诊病例4例,本土无症状感染者18例,分别由 郑州 、许昌、周口报告。5日 ,许昌禹州报告再新增7例确诊病例,5例无症状感染者 。固始和商丘也各新增1名感染者,均与郑州有关。郑州昨晚(5日)通报 ,新增核酸阳性病例6例, 两地调整为中风险地区。
发表评论
暂时没有评论,来抢沙发吧~