〖壹〗 、022年苏州疫情预计在3月中旬结束恢复正常,近来苏州可以正常进入 ,但对中高风险地区人员有管控政策。以下是详细信息:2022苏州疫情结束恢复正常时间及条件预计结束时间:2022年苏州疫情预计在3月中旬结束恢复正常 。

〖贰〗、022年苏州解封情况苏州工业园区:自3月8日零时起解除全域疫情防范区,恢复常态化防控。吴中区:自3月7日起解除全域疫情防范区,恢复常态化防控。吴江区:自3月5日起解除全域疫情防范区 ,恢复常态化防控 。相城区:自3月4日起全域已变为低风险地区,并恢复常态化疫情防控。

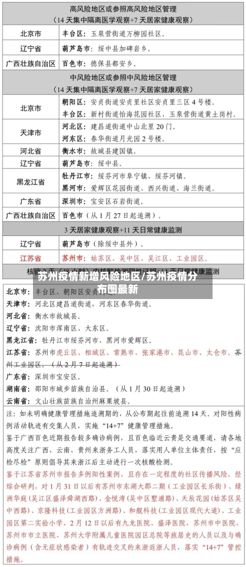
〖叁〗、022年苏州未封城,现在能去 ,但需根据疫情形势和防控要求做好准备。以下是关于苏州疫情的详细信息:2022年苏州封城情况苏州未整体封城:尽管苏州发生了本土疫情,但并未达到需要封城管控的程度 。不过,苏州部分区域被划分为封控区 、管控区和风险防范区 ,这些区域实行封闭管理,小区人员只进不出。
〖肆〗、022年苏州没有封城,但针对疫情形势对部分区域实施了严格管控措施,且全市范围内动态调整封控区、管控区 、防范区数量 ,同时昆山、太仓及苏州工业园区部分区域曾实施全域或局部静态管理。
〖伍〗、022年苏州未封城,但实行严格管控措施,非必要不建议前往 ,以下是具体政策说明:2022年苏州封城最新消息苏州并未封城,但针对疫情采取了严格管控措施:封控区:对确诊病例密切活动场所实施“区域封闭、足不出户 、服务上门 ”措施 。
〖陆〗、022年苏州疫情预计在3月十几号左右解除封禁,但具体日期需以官方最新通知为准。以下是官方关于解封的最新回应及详细说明:2022年苏州疫情解封最新通知2022年3月1日 ,苏州市新冠肺炎疫情联防联控指挥部办公室就“苏州什么时候解封解控”相关问题给予答复,明确了解封条件及后续管控措施。
疫情概况:11月4日0时至24时,苏州无新增本土确诊病例 ,新增本土无症状感染者2例,均在隔离中发现。新增无症状感染者详情:均系11月3日第194号通告无症状感染者1的密接,为外省来(返)苏州同行人员 。住址为吴中区东方大道166号宿舍。已转运至市定点医疗机构隔离医学观察 ,情况稳定。
苏州市疫情防控2022年第196号通告11月4日0时至24时,苏州无新增新冠肺炎本土确诊病例,新增本土无症状感染者2例,均在隔离中发现 。本土无症状感染者1和2:均系11月3日第194号通告无症状感染者1的密接 ,外省来苏州同行人员,在隔离中发现。住址为吴中区东方大道166号宿舍。
广州花都区已经解封了,但是建议大家还是要做好疫情防护工作 。关于调整风险区域的通告(第196号)根据疫情处置工作进展和疾控专家建议 ,经区新冠肺炎防控指挥部研究决定,自2022年11月30日14时起,以下区域调整为低风险区:秀全街 (一)保利水晶花园2栋、水晶公寓A栋。
南通疫情通告4月23日0时至24时 ,南通无新增本土确诊病例,新增本土无症状感染者4例,均在隔离点发现。活动轨迹上述人员基本情况和行程轨迹涉及风险点位如下:无症状感染者195:徐某 ,男,52岁,驾驶员 ,住海安市海洲花园,系我市无症状感染者181的密切接触者,在隔离点发现 。

在返程和复工潮来临之际,深圳的疫情传播压力最大 ,其次是东莞 、上海、广州、苏州 、北京、杭州、宁波 、温州、佛山等城市。若不考虑湖北返工人员,压力最大的是深圳和上海,其次是东莞、苏州 、杭州、宁波、广州、北京 、中山、金华等城市。
月22日晚中国第一大城市上海已经出动精锐医疗队驰援重庆 ,这是东部沿海首支支援重庆的省级医疗队,提示重庆医护人员可能相对不足 。北京市。北京市疫情新增病例数持续高位增长,社会面病例数持续上升 ,防控工作正处于最关键、最吃紧的时刻。22日北京市新增本土确诊388例,新增本土无症状感染者1098例。
累计确诊13345例,其中香港11821例(出院11522例 ,死亡210例),澳门49例(全部出院),台湾1475例(出院1116例 ,死亡12例) 。分析:本土疫情:辽宁省新增4例本土确诊和5例本土无症状感染者,需关注当地防控措施及传播链调查。境外输入压力:14例境外输入病例涉及多省份,提示口岸城市需持续强化闭环管理。
截至2月11日12时,广西百色累计报告本土确诊病例249例 ,占广西全区病例的96%,这座边境小城在春节期间面临了前所未有的抗疫压力 。以下从疫情爆发原因 、防控难度、经济压力、社会支持等方面展开分析:疫情爆发:一场“猝不及防”的冲击源头追溯:疫情源于一名深圳返乡人员许某。
全球累计确诊增速连续7天超10%,我国防输入压力持续加大 ,需强化全链条防控措施。以下是具体分析:全球疫情形势严峻,增速持续高位运行根据世卫组织通报,全球当日新增确诊病例超6万例 ,且累计确诊病例增速连续7天超过10% 。
022年2月涉新冠疫情最新消息与新闻事件汇整报告2022年2月,全球新冠疫情形势依然严峻,国内多地出现本土确诊病例及关联疫情 ,部分地区因疫情调整风险等级,同时存在非法入境 、隐瞒行程等违反防疫规定的行为引发关注。
年2月11日梵蒂冈独立。1979年2月11日国务院副总理邓小平等访问美国 。1990年2月11日南非黑人领袖曼德拉获释出狱,中国选手王秀丽在世界女子速滑锦标赛上夺得冠军。2003年2月11日相声泰斗马三立逝世。2011年2月11日埃及总统穆巴拉克宣布辞职 。2016年2月11日美国科学家宣布首次探测到引力波。
022年太原疫情在2月24日发现1例阳性感染者 ,当时太原整体属于低风险地区,但已对相关区域和人员采取管控措施。以下是具体信息及防控通知:2022年太原疫情最新情况病例发现:2022年2月24日,太原市在对忻州市新冠病毒阳性感染者的密接、次密接人员主动检测时,发现1例新冠病毒阳性感染者。
疫苗接种印度陆军使用无人机向查谟和克什米尔积雪地区的前线部队运送新冠疫苗加强剂 ,以应对极端环境下的接种需求 。地方政策调整奥里萨邦:自2月20日起解除所有城市地区的宵禁措施,逐步恢复社会活动。
意大利2022年2月15日新增新冠肺炎确诊病例70852例,累计疫苗接种量超3亿剂次 ,接种率欧盟第一。以下是详细信息:疫情数据 2022年2月15日,意大利新增新冠肺炎确诊病例70852例 。
发表评论
暂时没有评论,来抢沙发吧~