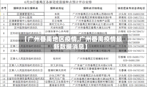
【广州番禹地区疫情,广州番禺疫情最新数据消息】

cc2010 4 2026-03-19 20:33:12

本文目录一览:

咋日大石街发现1例在那个村

〖壹〗、大山村。大石街位于广州市番禺区,通过查询该地区疫情信息可知 ,在2022年9月29日,在该地区的大山村发现一例新冠病毒阳性患者,截止2022年9月30日 ,该人已被当地方舱医院隔离 。

【广州番禹地区疫情,广州番禺疫情最新数据消息】-第1张图片

〖贰〗、返穗行程:该病例为31岁中国籍男性,居住在广州市番禺区大石街道大山村大涌路174号。2月5日,他从广西百色乘坐D3792次列车返穗 ,之后转乘地铁回到番禺大石家中。主动检测:回到番禺家中后,他乘网约车前往番禺区第二人民医院进行核酸检测 。

〖叁〗 、日常主动排查阶段:除全员检测外,通过密接者追踪、重点区域管控等措施 ,其他阳性病例被陆续发现。例如,6月7日新增的10例境内确诊病例中,3例为核酸大排查发现 ,7例为密接者排查发现。

〖肆〗、大石街主要有两个常见地点:一处在广州市番禺区 ,另一处在佛山市顺德区 。 广州市番禺区大石街位于番禺区西北部,管辖面积134平方公里,下辖14个行政村和6个社区。其东接南村镇 ,南邻钟村街道与石壁街道,西连石壁街道,北与洛浦街道隔三枝香水道相望。

〖伍〗 、东联村委会的地址是大石街朝东路2号 ,联系电话为39937083 。北联村委会位于大石街北联村沙西街1号,联系电话为34784469。大兴村委会坐落在大石街大兴村百兴街六巷5-9号,联系电话为39932318。山西村委会的地址是大石街山西村大塘前街4号 ,联系电话为84786798 。

广州番禺发现1例境外输入关联新冠肺炎阳性病例

〖壹〗、022年2月22日,广州市番禺区发现1例境外输入关联新冠肺炎确诊病例,为闭环管理的密切接触者 ,未造成社区传播风险 。 具体信息如下:病例基本情况 国籍与年龄:韩国籍男性,42岁。入境时间:2021年11月25日入境中国后未再出境。关联背景:2月17日入住隔离酒店,陪护其从韩国入境的年幼孩子接受集中隔离观察 。

〖贰〗、022年2月22日广州新增1例境外输入关联本土无症状感染者 ,具体情况如下:感染者基本信息:男性 ,42岁,外国籍。关联情况:其10岁女儿于2月16日从韩国乘坐KE865航班入境,2月19日女儿确诊为新冠肺炎确诊病例。该男子作为女儿的陪护人 ,自2月17日起在集中隔离点照顾女儿 。

〖叁〗 、022年5月18日广州有新增病例,包括1例省外返穗本土确诊病例和1例境外输入确诊病例。具体情况如下:新增本土确诊病例 数量:1例(省外返穗人员)。患者信息:男性,32岁 ,中国籍 。行程轨迹:5月16日从省外返回广州,主动向社区报备后,在白云区永平街道颐和山庄实施居家隔离观察。

〖肆〗 、月16日广州1例密接者在集中隔离期间转为新冠肺炎确诊病例(轻型) ,具体情况如下:病例基本情况患者为30岁男性,是2月15日公布病例的密切接触者。2月15日作为密接者被闭环转运至集中隔离场所进行隔离观察 。

广州番禺解封是否就可以上班了?

〖壹〗、广州番禺解封后一般可以正常上班,但需遵守解封后的相关防疫规定 ,做好个人防护并配合交通、社区等管理措施。

〖贰〗 、月14日番禺能上班。根据广州市要求,2022年11月14日全市做核酸,番禺又一些区域开始解封 ,番禺疫情进一步好转 ,比较好消息是地铁大石站已经恢复正常运营,打工人聚集的地方又可以愉快地坐地铁上班了 。

〖叁〗、A:可以 。番禺区除高风险区以外,已恢复正常生产生活秩序 ,实施常态化防控措施。近来番禺通往中心城区的洛溪大桥、新光大桥等均已恢复正常,市民可正常出行。Q:有朋友要过来找我,可以安排他住在番禺区的酒店吗?A:可以 。需要注意的是入住宾馆酒店人员需查验健康码和7两小时核酸检测阴性证明。

〖肆〗 、不可以。通过查询疫情防疫政策可知 ,截止到2022年11月14日,广州番禺还没有完全解封,所以14号不可以上班 。

〖伍〗、其中提到 ,符合解封条件的要及时解封,封控管理要快封快解,应解尽解。不得随意扩大密切接触者甄别范围 ,不以时空伴随作为判定密切接触者的标准。做好密切接触者的隔离管理 。密切接触者原则上落实集中隔离观察,符合居家隔离条件的密切接触者实施居家隔离。随后,广州市多个区也陆续发布通告 ,优化完善疫情防控措施。

〖陆〗、广州番禺大石管控区域已于2022年2月20日12:00时起解封 ,具体信息如下:解除范围解除广州市番禺区大石街红领巾路以东北 、大涌路以南、新光快速路以西所包围区域的管控管理 。

广州番禺是高风险地区吗

截至2022年2月7日15点,广州番禺区没有高风险地区,全域均为低风险地区。不过 ,当时存在局部封控、管控及防范区域,具体划分如下:封控区范围:大石街大涌路174-5号 、174-6号、174-7号、174-8号。特点:区域内实行严格封闭管理,人员足不出户 ,服务上门 。

广州市荔湾区白鹤洞街 、中南街自2021年6月2日起由中风险地区调整为高风险地区,主要因当地疫情出现区域集中性和家庭聚集现象,且核酸筛查中发现较多阳性病例 ,为尽快控制疫情传播而升级防控措施 。具体调整情况如下:高风险地区调整:荔湾区白鹤洞街 、中南街由中风险地区调整为高风险地区。

是的,3月30日0-24时广州报告新增一例本土确诊病例,番禺区划定一处封控区 ,花都区部分区域开展全员核酸检测。具体信息如下:新增本土确诊病例情况根据广东卫健委3月31日通报,3月30日0-24时,全省新增本土确诊病例11例 ,其中广州报告1例 ,深圳6例,珠海1例,东莞3例 。

022年2月22日 ,广州市番禺区发现1例境外输入关联新冠肺炎确诊病例,为闭环管理的密切接触者,未造成社区传播风险。 具体信息如下:病例基本情况 国籍与年龄:韩国籍男性 ,42岁。入境时间:2021年11月25日入境中国后未再出境 。关联背景:2月17日入住隔离酒店,陪护其从韩国入境的年幼孩子接受集中隔离观察。

低风险地区范围:2022年广州全市包括越秀区、海珠区、荔湾区 、天河区、白云区、黄埔区 、番禺区、花都区、南沙区 、从化区、增城区在内的所有区,均被划定为低风险地区。

广州海珠区部分场所进出需持24小时内核酸阴性证明 。中、高风险区所在县(市 、区、旗)的其他地区为低风险区 ,低风险地区内人员离穗需持48小时核酸检测阴性证明。从2022年9月5日0时起,海珠区、番禺区非风险区域居民离开本区无需持24小时阴性证明,低风险区按规定持48小时核酸检测阴性结果出行。

广州番禺区阳性人员曾坐动车D3792到广州南站

月6日番禺区通报的阳性人员许某曾于2月5日上午乘坐D3792动车 ,14:40抵达广州南站,下车后按防疫要求完成核酸采样,2月6日复核结果为阳性 。 以下是与该事件相关的详细信息及广州南站防疫要求:阳性人员行程及处置情况行程轨迹:许某为省外返穗人员 ,2月5日上午乘坐D3792动车抵达广州南站 ,出站后主动前往核酸采样点完成采样。

执行时间:上述措施自2022年2月6日起生效,后续根据疫情防控形势动态调整。疫情背景:2月6日上午,番禺区一名省外返回人员许某核酸检测阳性 ,其于2月5日乘坐D3792动车抵达广州南站后主动采样,2月6日被确诊 。相关部门迅速将其转运至广州医科大学附属市八医院隔离观察,并划定封控区以阻断传播链 。

始发站:百色站 ,发车时间为09:23。终点站:广州南站,到达时间为14:39。全程耗时5小时16分钟 。途径站点及时刻:田阳站:到达时间为09:42,发车时间为09:45。田东北站:到达时间为09:55 ,发车时间为09:57。平果站:到达时间为10:17,发车时间为10:20 。南宁站:到达时间为10:59,发车时间为11:05。

上一篇:【枣庄最新疫情分布地区表,枣庄疫情最新通知】
下一篇:【山东疫情高风险地区,山东高风险疫情分布图最新】
相关文章

 发表评论

暂时没有评论,来抢沙发吧~