大庆疫情防控重点地区/大庆最新疫情防控文件

cc2010 6 2026-03-21 09:45:09

本文目录一览:

广东提醒有南平鞍山本溪等6地旅居史来返粤人员立即报备

广东疾控提醒12月6日以来有广西防城港市东兴市旅居史、12月12日以来有黑龙江黑河市旅居史的来(返)粤人员尽快向社区报备,配合做好核酸检测等防控措施。具体说明如下:广西防城港市东兴市情况:12月20日晚 ,东兴市在例行核酸检测中发现1例新冠肺炎本土阳性感染者。

大庆疫情防控重点地区/大庆最新疫情防控文件-第1张图片

月14日以来有广东中山旅居史来返茂人员需立即向所在社区报备,并配合当地疫情防控措施 。具体说明如下:报备要求:根据相关疫情防控信息,2022年2月14日以来有广东中山旅居史 ,以及与通报病例活动轨迹有交集、重合的来(返)粤人员,都应立即向所在社区报备。

大庆疫情防控重点地区/大庆最新疫情防控文件-第2张图片

广东疾控提醒1月27日以来有广西百色市旅居史的人员立即向所在社区报备,并配合当地疫情防控措施。具体说明如下:报备背景:2022年2月4日 ,广西百色市德保县在对返乡人员检测中发现一名新冠病毒核酸检测阳性人员,经市级复核确定为阳性确诊病例 。

大庆疫情防控重点地区/大庆最新疫情防控文件-第3张图片

报备要求依据:2021年12月13日广东疾控发布提醒,请11月28日以来有黑龙江齐齐哈尔市旅居史的来(返)粤人员尽快向社区报备 ,配合当地做好核酸检测等疫情防控措施。这意味着在12月,只要是有齐齐哈尔旅居史的来粤人员都在报备要求范围内。

7月27日大庆市疾控中心发布疫情风险提示

〖壹〗 、月27日大庆市疾控中心发布疫情风险提示2021年7月25日-26日,大连周水子世界机场抵返庆人员及时报备7月26日0时至19时 ,辽宁省大连市新增3例本土无症状感染者 ,为在排查南京来返辽人员中发现南京禄口机场关联无症状感染者 。

〖贰〗、江苏扬州邗江区通报1例核酸检测阳性人员相同轨迹及时报备7月27日晚,一名南京来扬州人员在扬州友好医院就诊时新冠病毒核酸检测结果呈阳性。经初步流调,该人7月21日上午9时从南京市江宁区大学城乘坐大巴至扬州西部客运枢纽 ,11时左右到站后乘坐游1路公交车至念泗新村小区。7月27日15时左右至友好医院就诊 。

〖叁〗、大庆市疾控中心发布疫情风险提示7月17日-23日有张家界市旅居史人员7月23日-24日有湘西凤凰县旅居史人员及时报备7月27日晚,辽宁省大连市报告新增1例确诊病例,系与前日大连市报告3例无症状感染者在张家界有共同旅居史人员。湖南省已经发布大连3例无症状感染者在张家界市和湘西自治州行动轨迹。

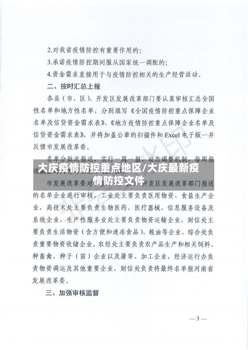
2022年大庆市防疫指挥部第25号公告(2022年大庆市防疫指挥部第25号公告...

现就有关事宜公告如下:凡从新疆等疫情重点省份抵我市人员 ,严格落实“7天集中隔离医学观察+5次核酸检测”管控措施 。凡从呼和浩特市等疫情重点地市抵我市人员,严格落实“7天集中隔离医学观察+5次核酸检测”管控措施 。

继续实行交通管控,除保供 、防疫车辆外 ,其他车辆严禁流动。居民非必要不出爱辉区,特殊情况确需出行的,须经区疫情防控指挥部批准、市疫情防控指挥部报备 ,提供48小时内两次核酸检测阴性证明、龙江健康码绿码,登记信息后出行。

采取措施(一)强化宣传为提高群众对疫情防控的认识和自我防护能力,*镇开展了全方位 、多形式的宣传工作 。

上一篇:安徽疫情新规(安徽疫情防控最新文件)
下一篇:疫情防控进京c类地区(疫情防控进京c类地区最新政策)
相关文章

 发表评论

暂时没有评论,来抢沙发吧~