陕西疫情中低风险地区(陕西疫情风险地区分类表)

cc2010 7 2026-03-13 01:39:11

本文目录一览:

西安疫情a类b类c类什么意思

〖壹〗、风险等级与隔离时长差异的合理性B类密接(同事)与C类密接(同事家人、我)的区分:根据疫情防控规范,B类密接通常指与确诊病例直接接触的人员 ,风险高于C类密接(如间接接触者)。因此,同事作为B类密接需集中隔离5天,而C类密接(同事家人及我)隔离时长可能因政策调整或风险评估差异而不同 。

陕西疫情中低风险地区(陕西疫情风险地区分类表)-第1张图片

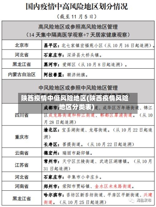
〖贰〗 、高风险区域:一般是指该地区新冠病例超过了50例 ,而且〖Fourteen〗 、天内是有聚集性疫情出现。中风险地区:14天以内有新增确诊的病例,累计新冠确诊病例不会超过50病例;总计新冠肺炎确诊病例超过了50例,14天内并未发生聚集性疫情。低风险地区:近来没有确诊新冠病例 ,或者持续14天没有新增加确诊病例 。

陕西疫情中低风险地区(陕西疫情风险地区分类表)-第2张图片

〖叁〗、B类密切接触者集中隔离:从末次接触确诊病例时间算起 ,需集中隔离14天。居家健康监测:集中隔离结束后,转7天居家健康监测。C类密切接触者管控情况一:若其所接触的B类密切接触者集中隔离已满14天,C类密切接触者需进行1次核酸检测 ,结果呈阴性后,进行7天健康监测 。

陕西疫情中低风险地区(陕西疫情风险地区分类表)-第3张图片

〖肆〗、c类人员是指那些与a类人员最后接触的熟人 。 在这三类人员中,b类人员是最难以确定的 ,因为他们可能并不知道自己曾经与a类人员有过接触。 c类人员实际上就是密切接触者,他们是与病毒确诊或高度疑似病例共同居住或生活在一起的人。

陕西洋县疫情风险等级

低风险地区 。通过查询陕西洋县疫情防控部的消息可知,截止2022年11月10日 ,该地无新增疫情,实施常态化管理,属于低风险地区 ,但是根据陕西洋县疫情防控要求,仍需要持有48小时核酸。

例如,返乡报备政策若重启 ,需明确其是否符合当前疫情防控或社会治理的实际需求 ,而非机械照搬历史做法。避免“一刀切 ”:政策执行需结合地方实际,区分不同地区的风险等级与资源条件 。如洋县若务工人员密集,可加强流感防护宣传 ,而非强制报备。

近日,国内疫情再度爆发,陕西地区的疫情也是形势严峻 ,为实施外防输入 、内方反弹等常态化措施,为减少人密集接触及流动,陕西省各别地区部分客运暂时停运 ,详情请见下文。

_7天内有本土疫情发生县来邕人员:提前与在邕目的地社区联系,了解来邕管控政策,并根据风险等级按照国家及自治区疫情防控要求接受健康管理服务 。疫情防控政策动态变化 ,来邕人员请务必提前联系目的地所属社区,了解南宁市疫情防控政策。

区内边境八县来邕人员:须实行“三天两检”和居家健康监测3天。7天内有本土疫情发生县来邕人员:提前与在邕目的地社区联系,了解来邕管控政策 ,并根据风险等级按照国家及自治区疫情防控要求接受健康管理服务 。疫情防控政策动态变化 ,来邕人员请务必提前联系目的地所属社区,了解南宁市疫情防控政策。

西安三个中风险地区调为低风险(西安市24小时询问电话)

〖壹〗、您好,西安疫情询问电话:029-12345。西安市疫情防控指挥部办公室决定从2020年8月23日起 ,疫情询问(电话)服务移交市民热线(12345)承担 。

〖贰〗、西安中转是否会被隔离主要取决于出发地的风险等级,具体如下:低风险地区人员:来自低风险地区且健康码为绿码的人员,在西安中转时不会被隔离 。但需要查验48小时内的核酸检测阴性报告 ,并且会进行点对点的转送,以确保行程的闭环管理。中高风险地区人员:中高风险地区的人员非必要不来返西安。

〖叁〗 、西安北站疫情防控24小时询问电话:15309233100;西安市疫情防控24小时询问电话:029-12345;西安市最新防控规定:对中高风险地区来返人员,落实集中隔离观察14天措施(隔离时间从离开上述地区时间计算) ,期间开展4次(第13天)核酸检测 。

〖肆〗、西安属于低风险还是中风险导语截至9月1日,西安没有高风险地区,有2个中风险地区 ,本文将持续更新西安最新风险调整信息。更新时间:2022年9月1日 截至9月1日16时,西安没有高风险区,有2个中风险区。

咸阳10月26日2个高风险区调整为中风险区7个中风险区调整为低风险区

〖壹〗、具体名单如下:由中风险区调整为低风险区淳化县铁王镇大疙瘩村四组淳化县铁王镇秦河村王家河组【相关阅读】时间截至10月26日10:00 ,咸阳市共高风险区13个 、中风险地区:18个 。

〖贰〗、自2022年11月12日7时起 ,秦都区人民西路绒布印染厂小区3号楼2单元由中风险区调整为低风险区。调整后,咸阳市中高风险区全部清零。

〖叁〗、辽宁省营口市:自3月16日20时起,鲅鱼圈区北大荒物流股份有限公司调整为高风险地区;群星世界新城 、金座A区、金禾一品财富广场、恒祥湾·富贵园 、新港小区调整为中风险地区 。

〖肆〗 、中风险地区在对疫情相关场所和人员采取必要防控措施的同时 ,解除高速公路交通管控措施。在高速公路出口对疫情严重以及高风险地区入皖车辆人员严格执行体温检测和个人健康申报制度,做到“两查一测”。

〖伍〗、高风险区满足以下条件可调整为中风险:高风险区连续7天无新增感染者 。且第7天风险区域内所有人员完成一轮核酸筛查均为阴性,降为中风险区。连续3天无新增感染者降为低风险区。

中风险降为低风险要多少天中风险降为低风险的条件是什么

〖壹〗、中风险地区降为低风险地区一般需要连续14天内无新增本地确诊病例 ,且需经市疫情防控指挥部研究决定后才能调整 。 具体条件与流程如下:核心时间要求中风险地区需满足连续14天无新增本地确诊病例的核心条件 。这一时间标准基于病毒潜伏期 、传播链追踪及防控效果评估的综合考量,确保疫情无反弹风险。

〖贰〗、中风险地区降为低风险地区需要连续14天内无新增本地确诊病例。具体说明如下:降级条件:根据国务院联防联控机制要求及地方疫情防控指挥部决策,中风险地区需满足连续14天无新增本地确诊病例的核心条件 ,方可启动降级程序 。这一标准基于疫情传播风险评估,14天的观察期能够覆盖病毒潜伏期,确保疫情无反弹风险。

〖叁〗、中风险降为低风险需要7天 ,且连续7天没有新增感染者的情况下可以降为低风险区。至于什么情况下只封控7天,这主要取决于当地的疫情发展情况 。以下是对这两个问题的详细解中风险降为低风险所需天数 所需天数:中风险地区如果连续7天没有新增感染者,可以降为低风险区。

〖肆〗 、中风险降为低风险所需时间根据国家卫健委防疫政策 ,中风险地区降为低风险需满足连续7天无新增阳性感染者的条件。若该区域此前由高风险区降为中风险区 ,则需先满足高风险区连续7天无新增后降为中风险,再经中风险区3天无新增可降为低风险;但若直接从中风险区调整,则时限仍为7天无新增 。

上一篇:国债期货实时行情/30年国债期货实时行情走势图
下一篇:【南京疫情源头,南京疫情源头公布,问题果然来自这,所有国人注意】
相关文章

 发表评论

暂时没有评论,来抢沙发吧~