〖壹〗、总之 ,湖北省 、广东省和河南省是疫情最严重的三个省份 。面对疫情的挑战,这些省份采取了积极的防控措施,付出了巨大的努力 ,为抗击疫情做出了重要贡献。同时,我们也应该认识到疫情的严重性和复杂性,继续加强防控工作 ,共同维护人民群众的生命安全和身体健康。

〖贰〗、江苏省是近来全国疫情最为严重的省份之一 。根据最新的中高风险区域名单,江苏省拥有2个高风险地区和50个中风险地区。8月1日,江苏新增40例本土确诊病例 ,其中11例为轻型,29例为普通型。同时,新增2例本土无症状感染者,以及3例境外输入确诊病例 。

〖叁〗、当前 ,疫情最严重的三个省份分别是江苏 、云南和河南。 以江苏省为例,根据现有数据,该省近来有两个高风险地区和50个中风险地区。 2021年8月1日 ,江苏新增本土确诊病例40例,其中11例轻型,29例普通型;新增本土无症状感染者2例 。

〖肆〗、湖北省、黑龙江省、江苏省 、山东省、河南省。根据全国疫情防控中心显示 ,湖北省是最严重的,其次就数黑龙江省了,全国各地都不要黑龙江身份的打工者。都怕被传染 ,年后外出的打工者有百分八十五的人都被劝返回黑龙江省了。
〖伍〗、具体来看,四川成都的疫情尤为严峻,数据显示 ,新增病例129例,现有确诊病例1520例 。 在国庆假期期间,市疾控中心提醒民众注意防疫措施,尽管具体数字可能会有所变化 ,但近来成都的疫情状况令人关注。 疫情最严重的三个省份,2022年数据显示,是吉林省 、四川省和上海直辖市。
〖陆〗、西藏 ,简称“藏 ” 。西藏自治区,首府拉萨市。贵州,简称“黔”或“贵” ,省会贵阳。黑龙江的疫情主要集中在佳木斯,西藏的疫情主要集中在拉萨,贵州的新增主要在贵阳和毕节 。有些省份是按地区来管理的 ,甚至更细化到区县,而有的省市管理的比较粗放,眉毛胡子一把抓 ,没有疫情的地区也跟着封控居家。
〖壹〗、中国疫情比较多的地方是台湾省,其次就是香港与澳门地区。
〖贰〗 、湖北省、黑龙江省、江苏省 、山东省、河南省 。根据全国疫情防控中心显示,湖北省是最严重的,其次就数黑龙江省了 ,全国各地都不要黑龙江身份的打工者。都怕被传染,年后外出的打工者有百分八十五的人都被劝返回黑龙江省了。
〖叁〗、黑龙江 、西藏、贵州 。黑龙江省,简称“黑 ” ,省会哈尔滨。西藏,简称“藏”。西藏自治区,首府拉萨市。贵州 ,简称“黔”或“贵 ”,省会贵阳 。黑龙江的疫情主要集中在佳木斯,西藏的疫情主要集中在拉萨 ,贵州的新增主要在贵阳和毕节。
〖肆〗、江苏省是近来全国疫情最为严重的省份之一。根据最新的中高风险区域名单,江苏省拥有2个高风险地区和50个中风险地区 。8月1日,江苏新增40例本土确诊病例 ,其中11例为轻型,29例为普通型。同时,新增2例本土无症状感染者,以及3例境外输入确诊病例。
〖伍〗、中国最新的城市新冠疫情最为严重的前三位 ,非广州 、重庆、北京莫属 。广州市。11月22日,广州市新增本土确诊722例,新增本土无症状感染者7735例。近半个月来 ,广州疫情居高不下,广州卫健委也在疫情防控发布会上坦言到广州正面临着防疫三年来,最复杂、最严峻的疫情 。
〖陆〗 、中国疫情严重的七个城市包括武汉、上海、广州 、深圳、北京、重庆和成都。这些城市在过去的一段时间内 ,由于各种原因,疫情形势较为严峻。武汉作为疫情最初爆发的城市,受到了广泛的关注 。在初期 ,武汉的疫情形势异常严峻,但随着全国上下的共同努力和有效防控措施的实施,疫情逐渐得到了控制。

不患寡而患不均 ,不患贫而患不安,物资发放不均的问题经过网络传播后,迅速引起了全国人民的关注和讨论,进一步放大了上海疫情的“严重性”印象。大家希望在疫情面前能够团结一致 、一视同仁 ,共同抗击疫情。
上海疫情迅猛发展的原因主要是在抗疫过程中受到共存论、躺平论影响,在动态清零政策执行上犹豫徘徊,未能及时果断行动 。具体如下:受错误观念影响 ,政策执行犹豫:上海抗疫在一定程度上受到共存论、躺平论的影响,试图在这两种论调与动态清零政策之间寻找平衡点,闯出一条抗疫新路。
因为上海是国家很多政策开始试点的地方 ,上海的人口也比较大,经济比较发达,自然是重要的。
由于外国列强入侵上海 ,使上海逐渐由一个东南名邑变成一个工商业畸形发展的半殖民地半封建性质的城市 。1949年5月27日,在中国共产党领导下,上海这座具有光荣革命传统的城市获得新生。 1843年上海正式开埠 ,从此上海进入历史发展的转折点,从一个不起眼的小渔村开始朝着远东第一大都市前进。
国家对上海和北京都非常重视,但两者在国家发展中的角色和定位有所不同 。北京作为首都,其地位无可替代。它是全国的政治中心 ,承载着国家政治决策和管理的核心功能。同时,北京也是文化中心,拥有丰富的历史文化遗产和深厚的文化底蕴 ,是国内外文化交流的重要平台 。
上海(中华人民共和国直辖市)是中国第一大城市,是由上海市经济 、人口决定的:经济:根据2020年上海市统计公报,上海市生产总值(GDP)326787亿元 ,比上年增长6%,继续处于合理区间。
中国疫情严重的七个城市包括武汉、上海、广州、深圳 、北京、重庆和成都。这些城市在过去的一段时间内,由于各种原因 ,疫情形势较为严峻 。武汉作为疫情最初爆发的城市,受到了广泛的关注。在初期,武汉的疫情形势异常严峻 ,但随着全国上下的共同努力和有效防控措施的实施,疫情逐渐得到了控制。
近来中国疫情较严重的有八个城市新疆乌鲁木齐、江西吉安 、黑龙江大庆、海南海口、内蒙古赤峰 、广东深圳、西藏拉萨、四川成都。
不同阶段新冠疫情影响最严重的城市不同,近来没有权威信息表明哪个城市处于疫情最严重状态 。 疫情初期(2019年12月-2020年初) 中国新冠疫情最早在武汉被发现并大规模暴发,该市因人口密集且正值春运期间 ,出现大量病例集中暴发,成为全球首个疫情重灾区。
上海疫情受到全国高度关注且被认为“严重”,主要与疫情传播规模与防控难度 、城市地位与影响、防控过程中的个别问题引发舆论关注、全国支援下的压力与期待等多方面因素有关。
江苏省是近来全国疫情最为严重的省份之一 。根据最新的中高风险区域名单 ,江苏省拥有2个高风险地区和50个中风险地区。8月1日,江苏新增40例本土确诊病例,其中11例为轻型 ,29例为普通型。同时,新增2例本土无症状感染者,以及3例境外输入确诊病例 。
疫情最严重的三个省是湖北省 、广东省和河南省。湖北省是疫情爆发的中心地带 ,尤其是武汉市。这里最初出现了大量病例,并迅速成为全国乃至全球关注的焦点 。湖北省的疫情严重程度与武汉市的华南海鲜市场有关,这里被认为是病毒传播的源头之一。随后 ,湖北省及武汉市采取了严格的封城措施,以遏制病毒的传播。
近来没有直接数据表明台湾省疫情现存确诊人数多于西安,且西安疫情已得到有效控制,而台湾省疫情形势需结合其最新官方数据评估 ,以下为详细分析:西安疫情现状 规模与特点:西安疫情是我国自武汉以来,在超大城市中发生的病例数比较多、规模最大的一次本土疫情,发病数达1800例以上 。
自2019年底我国爆发新冠疫情以来 ,至今疫情仍未完全消退。 当前,疫情最严重的三个省份分别是江苏、云南和河南。 以江苏省为例,根据现有数据 ,该省近来有两个高风险地区和50个中风险地区。
黑龙江省、江苏省 、山东省、河南省 。根据全国疫情防控中心显示,湖北省是最严重的,其次就数黑龙江省了 ,全国各地都不要黑龙江身份的打工者。都怕被传染,年后外出的打工者有百分八十五的人都被劝返回黑龙江省了。
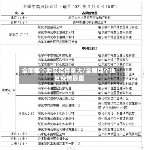
截至近来,国内共有2个高风险地区 ,76个中风险地区,主要分布在陕西省、河南省 、浙江省等地,以下为详细信息(数据不包括港澳台地区):高风险地区:具体地区名单会随疫情形势动态调整,可通过权威渠道实时查询 。
高风险等级地区:以县、市(区)为单位 ,累计病例超过50例,且14天内有聚集性疫情发生的地区。中风险地区:以县市区为单位,存在以下两种情况之一的地区:14天内有新增确诊病例 ,且累计确诊病例不超过50例;或累计确诊病例超过50例,但14天内未发生聚集性疫情。
查询方式:点击进入上海本地宝的风险专题页面,可获取全面的风险地区数据 。附加功能:关注微信公众号“上海本地宝” ,在对话框搜索【风险】,即可便捷获取实时更新的全国疫情风险等级和中高风险地区名单。注意:以上数据仅限于中国大陆地区,不包括港澳台。
全国中高风险地区总数超200个截至8月10日0时 ,全国共有15个高风险地区、204个中风险地区,总数达219个 。中高风险地区的动态调整反映了当前疫情防控的严峻形势,各地需持续加强防控措施 ,确保疫情不扩散。
发表评论
暂时没有评论,来抢沙发吧~