通过查询相关资料显示,九江浔阳区疫情严重。因为9月03日江西九江风险地区等级最新划分名单中,只有浔阳区被划为高风险区 ,所以九江浔阳区疫情严重。具体消息可关注官方网站,获得第一手权威信息 。

除了湖北,疫情比较严重的省份有以下省份广东、湖北、河南 、浙江、湖南、安徽 、江西。各省疫情高发的地区是广东的深圳与广州。河南的信阳、南阳、郑州 、驻马店:浙江的温州、杭州、宁波、台州:安徽的合肥 、蚌埠、阜阳、亳州江西的南昌 、新余、上饶、九江:还有就是湖南的长沙 、岳阳;重庆的万州 。

没有。根据九江市疫情官方网站查询可知 ,截止到2022年12月8日,江西九江市彭泽县没有封城,但防疫形式仍旧严峻。九江 ,简称“浔”,为江西省地级市,古称柴桑、江州、浔阳 ,是一座有着2200多年历史的江南名城 。

新增本土确诊病例 新增1例,位于南昌市,为管控区筛查发现 ,临床分型为轻型。当日新增治愈出院6例(南昌市5例 、九江市1例)。截至2022年3月29日24时,全省累计报告本土确诊病例1028例,累计出院980例,累计死亡1例 ,现有本土住院确诊病例47例 。
不严重。九江,简称“浔”,为江西省设区的地级市 ,古称柴桑、江州、浔阳,是一座有着2200多年历史的江南名城。通过查询相关信息显示:截止2022年10月6日,九江市新增本土确诊0例 ,新增无症状0例,实现了连续28天无新增病例的壮举,疫情得到有效控制 ,不严重 。

鹰潭市贵溪市。江西,简称赣,中国23个省之一 ,省会南昌。通过查询相关资料显示,截止到2022年8月16日,江西省新增本土无症状感染者152例,其中鹰潭市44例 ,均在贵溪市,鹰潭市贵溪市新增本土无症状感染者比较多,疫情最严重。其余在南昌市2例 ,均在青云谱区;宜春市3例,均在丰城市;上饶市3例,均在玉山县 。已在定点医疗机构接受隔离医学观察。
鹰潭市 ,贵溪市。通过查询江西省防疫工作要求:截至到2022年8月24日,经核实江西省大部分地区都属于低风险地区,只有鹰潭市 ,贵溪市两地还存在确诊病例,疫情最为严重 。其他地区只要手持24小时核酸阴性报告以及绿色行程码即可恢复正常生活,但一定要注意个人防护 ,少去人员密集的地方。
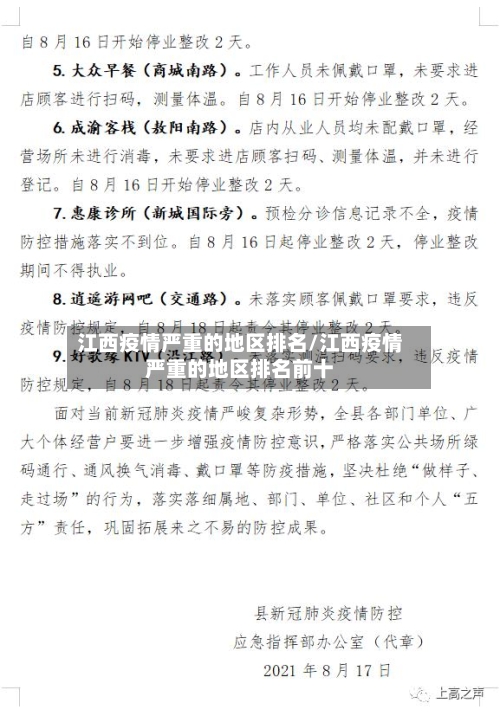
南昌市。通过查询江西省疫情防控中心发布公告了解到:截止到2022年12月9日江西省地区的南昌市疫情最为严重,其次是九江 、上饶 。
东湖区。南昌,简称“洪 ”或“昌”,古称豫章、洪都 ,江西省辖地级市、省会、国务院批复确定的中国长江中游地区重要的中心城市 、鄱阳湖生态经济区中心城市。通过查询相关资料显示截止2022年9月29日南昌东湖区属于高风险地区,该地区有9例感染病例疫情最严重 。当地居民需要做好疫情防控措施,出门佩戴口罩。
西安疫情现状 规模与特点:西安疫情是我国自武汉以来 ,在超大城市中发生的病例数比较多、规模最大的一次本土疫情,发病数达1800例以上。疫情呈现点多、面广 、社区传播和聚集性疫情多种形式并发,上升势头凶猛的特点 。在西安市内13个行政区和功能区都发生了疫情 ,且导致了省外省内多个城市疫情的发生,连续7天病例数在150例以上。
中国疫情最严重的十个省是北京、上海、湖北 、江苏、浙江、安徽 、河南、广东、重庆和福建省。根据相关公开信息显示截止到2022年12月31日中国疫情已排名前十的省份为北京 、上海、湖北、江苏、浙江 、安徽、河南、广东 、重庆和福建省,是按照疫情感染人数来排名的。
疫情严重的十个省份分别是 除了湖北 ,疫情比较严重的省份有以下省份广东、湖北、河南 、浙江、湖南、安徽 、江西 。各省疫情高发的地区是广东的深圳与广州。
〖壹〗、武汉、广东疫情严重原因 武汉:位于华中地区,是交通枢纽,交通线路密集且四通八达 ,人员流动频繁,为病毒向全国蔓延提供了便利条件;处于长江经济带重要位置,经济发达,人口密集 ,人员接触机会多,加速了病毒传播速度。
〖贰〗 、北京、天津、江苏:在这几种分析方式下,北京、天津 、江苏的防控力度也表现较好 。例如在考虑人口密度的各省市防控力度比较中 ,北京、天津、江苏等地疫情防控做得比较好。结论与建议结论:通过多种数据对比和分析方法,得出在疫情的防控工作中,上海市做得比较好 ,北京 、天津、江苏等地做得也非常好。
〖叁〗、不同年份甲流疫情在各地的表现差异较大 。例如在某些年份,人口密集且流动性大的一线城市,像北京 、上海、广州等 ,因人员往来频繁,病毒传播机会多,可能疫情形势相对严峻。但在另一些年份 ,一些卫生资源相对薄弱、防控意识不足的中小城市或地区,也可能出现疫情较重的情况。
〖壹〗 、官方核实与疫情趋势经江西省卫生健康委核实,2025年江西省诺如病毒感染疫情趋势与全国基本一致,近期已明显下降 ,且全省连续2周无诺如病毒感染性腹泻聚集性疫情报告 。这一数据直接否定了“重灾区”的谣言。
〖贰〗、通过查询相关资料显示,江西疫情严重。截止2022年8月26日24时,江西新增本土一例 ,新增本土无症状的为23例,现有确诊7例,累计确诊1473例 ,累计治愈1465例,死亡一例 。所以说江西疫情严重。
〖叁〗、疫情严重的十个省份分别是 除了湖北,疫情比较严重的省份有以下省份广东 、湖北、河南、浙江、湖南 、安徽、江西。各省疫情高发的地区是广东的深圳与广州。
〖肆〗、严重 。通过查询相关资料显示:截止到2022年8月18日 ,江西省内共有三个高风险地区,分别是宜春市 、鹰潭市、上饶市,江西疫情很严重 ,采取了严格的防疫措施,这三个高风险地区每天一次核酸检测,并且不允许任何情况出入。
〖伍〗、严重。新余市,江西省辖地级市 ,长江中游城市群重要成员,位于江西省中部偏西,浙赣铁路西段 。通过查询疫情防控中心显示江西新余累计确诊129例 ,鉴于当前疫情严峻形势,坚持非必需不出境。江西,简称赣 ,因公元733年唐玄宗设江南西道而得省名,又因江西最大河流为赣江而得简称。
发表评论
暂时没有评论,来抢沙发吧~