许昌疫情中风险地区图解/许昌疫情风险等级划分

cc2010 10 2026-03-25 16:33:13

本文目录一览:

许昌属于低风险区吗

截至近来 ,许昌市属于低风险区 。不过 ,河南省风险等级会经常调整,以下为获取最新风险等级信息的方法:全国疫情风险等级查询系统:点击相关链接进入系统后,可直观看到最新疫情风险等级 。在【切换城市】栏选取其他城市 ,还能查询全国各地最新风险等级。

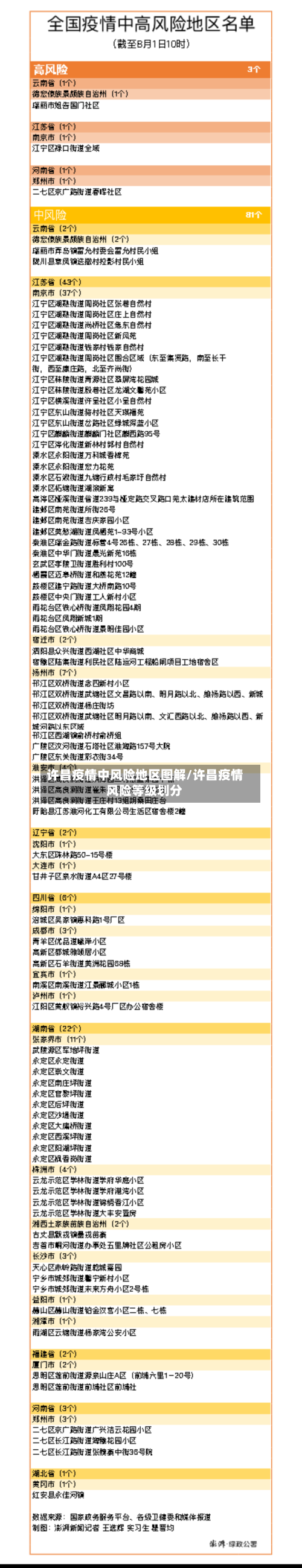
许昌疫情中风险地区图解/许昌疫情风险等级划分-第1张图片

是的,许昌近来属于低风险地区。许昌各地区疫情风险等级为低风险地区:魏都区 、长葛市、禹州市、鄢陵县 、许昌县、襄城县 。截止2022-06-05 00:04:08 最新数据显示,许昌许昌地区近来没有中、高风险区域 ,都是低风险地区。

许昌疫情中风险地区图解/许昌疫情风险等级划分-第2张图片

截止2022年4月11日16时,许昌全域属于低风险地区。低风险地区回信阳不需要隔离 。有中高风险地区所在乡镇旅居史的返乡来信人员,要严格落实14天集中隔离+7天居家健康监测+7次核酸检测的管控措施。

许昌魏都区风险等级(河南省许昌市魏都区疫情风险等级)

〖壹〗 、是的 ,许昌近来属于低风险地区。许昌各地区疫情风险等级为低风险地区:魏都区、长葛市、禹州市 、鄢陵县、许昌县、襄城县 。截止2022-06-05 00:04:08 最新数据显示,许昌许昌地区近来没有中 、高风险区域,都是低风险地区。

〖贰〗 、河南省许昌市魏都区常住人口为60万人 ,2023年GDP为3362亿元,2024年GDP(含功能区)为5424亿元。人口情况根据公开数据,魏都区作为许昌市的核心城区 ,常住人口规模稳定在60万人左右 。这一数据反映了该区域作为许昌市政治、经济、文化中心的集聚效应 ,人口密度较高,城市功能完善。

〖叁〗 、河南省许昌市魏都区常住人口为60万人,2023年GDP为3362亿元 ,2024年GDP(含功能区)为5424亿元。以下是具体说明:常住人口根据现有信息,魏都区常住人口规模为60万人 。这一数据反映了该区域的人口聚集程度,是衡量区域发展潜力、消费市场容量及公共服务需求的重要指标 。

〖肆〗、近来国内疫情重点管控地区 43个:福建省福州市福清市; 上海市松江区永丰街道; 新疆博州阿拉山口市; 浙江省宁波市北仑区; 湖北省鄂州市华容区 ,咸宁市崇阳县,荆门市东宝区 、掇刀区,武汉市江夏区、洪山区、蔡甸区 、硚口区、经开区 ,黄冈市团风县; 河南省许昌市魏都区。

〖伍〗、截止2021年7月15日,许昌有2县2区。许昌市辖魏都 、建安2个区,禹州、长葛2个市和鄢陵、襄城2个县 。市政府驻许昌市魏都区建安大道1516号。许昌地处中原 ,历史悠久,是华夏文化的重要发祥地,中原城市群 、中原经济区核心城市之一。

〖陆〗 、通过查询相关资料显示 ,鄢陵疫情现在0例了 。截止到2022年11月14日 ,河南省许昌市疫情防控公布数据,河南省许昌市有一例新冠肺炎病例,在魏都区 ,鄢陵县并没有病例,但是当地的居民仍需要做好个人防护。所以说鄢陵疫情现在0例了。

2022全国中高风险地区一览表最新(实时更新)

截至近来,国内共有2个高风险地区 ,76个中风险地区,主要分布在陕西省、河南省、浙江省等地,以下为详细信息(数据不包括港澳台地区):高风险地区:具体地区名单会随疫情形势动态调整 ,可通过权威渠道实时查询 。高风险地区通常意味着当地疫情较为严重,传播风险高,会采取更为严格的防控措施 ,如封控管理 、全员核酸检测等。

022年全国中高风险地区查询可通过以下两种主要方式实现:查询方式一:国务院客户端小程序——疫情风险等级查询入口获取:通过微信搜索“国务院客户端 ”小程序,进入后即可找到“疫情风险等级查询 ”功能入口。

全国中高风险地区名单持续更新如下:截至2022年6月21日,全国有高风险地区11个 ,中风险地区38个如下 。

截至相关通告发布时 ,2022年安阳市中高风险地区汇总如下:高风险地区有2个 1月10日,汤阴县育才学校被划定为高风险地区。1月10日,汤阴县古贤镇大朱庄村被划定为高风险地区。中风险地区有3个 1月10日 ,内黄县六村乡袁六村被划定为中风险地区 。

截止到2022年2月3日全国疫情中高风险地区名单已经增至61个,近来国内的疫情还有多地均有发生,那么中高风险地区最新名单最新实时的名单都有哪些 ,关于具体的详情如下文 。

近期国内多地出现新冠肺炎关联病例,各地疫情风险等级随时发生变化,以下是国内中高风险地区名单 ,将持续更新最新消息,详情请见下文。

许昌中高风险地区去厦门用不用隔离?

许昌中高风险地区去厦门需要隔离,一律实施14天集中或居家医学观察。具体说明如下:中高风险地区人员来返厦门规定许昌疫情中高风险地区人员应暂缓来(返)厦门 ,待所在地区风险等级降至低风险后方可来(返)厦 。对所有来自或途经国内疫情中高风险地区的来(返)厦人员,一律实施14天集中或居家医学观察,并按厦门市规定实行新冠病毒核酸检测。

月19日(含)以来 ,自河南省许昌市入(返)厦门的人员 ,需主动向所在社区(村)和单位(或所住宾馆)报告。可以通过登录“i厦门”微信公众号,点击【疫情防控】→【信息自助登记】,选取【风险地区入(返)厦人员自主登记】进行信息申报 。

【法律分析】中高风险地区回许昌需要隔离。低风险地区不用。情期间外出必须出具健康码 ,行程码,核酸阴性证明 。疫情期间需要佩戴好口罩。疫情期间交通出行政策: 全面畅通低风险区人员通行。

取消后,风险区仅保留高、低两级 ,高风险区严格封控,低风险区正常生产生活,避免“一刀切”封控 ,减少社会矛盾 。医疗资源集中化,隔离成本降低隔离资源优化:次密接不再隔离,中风险区人员按低风险区管理 ,高风险区外溢人员改为“7天居家隔离 ”,入境人员隔离时间缩短为“5天集中+3天居家”。

密接的密接管控措施:从“7天集中隔离医学观察”调整为“7天居家隔离医学观察 ”,第7天核酸检测。中高低风险地区划分标准更新:高风险区连续10天无新增可降到低风险区 。

健康码与行程码核查:需出示健康码绿码 ,若健康码或行程码异常 ,需配合集中隔离或医学观察措施 。

上一篇:凯美瑞历史车型/凯美瑞历史车型介绍
下一篇:日本的疫情(日本的疫情是什么情况)
相关文章

 发表评论

暂时没有评论,来抢沙发吧~