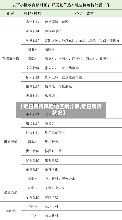
【近日疫情风险地区划分表,近日疫情状况】

cc2010 8 2026-03-26 07:00:16

本文目录一览:

3月3日上海一超市列为中风险地区

〖壹〗、022年3月3日起 ,上海市松江区九里亭街道永辉超市沪亭北路店被列为中风险地区 ,具体信息如下:中风险地区详情 松江区九里亭街道永辉超市沪亭北路店根据国务院联防联控机制要求及上海市疫情防控领导小组办公室研究决定,该超市因涉及疫情传播风险被划定为中风险地区,自2022年3月3日起生效 。

【近日疫情风险地区划分表,近日疫情状况】-第1张图片

〖贰〗、据“上海发布”微博号3日消息 ,今天(3月3日)上午举行的市疫情防控工作新闻发布会上,市卫生健康委通报:3月2日,上海市在对外省市推送的风险人员所涉及的相关人员开展例行筛查时 ,发现5名核酸检测结果异常人员,他们均为松江区九里亭街道永辉超市沪亭北路店员工 。

【近日疫情风险地区划分表,近日疫情状况】-第2张图片

〖叁〗 、月4日上海新增1个中风险地区,为嘉定区马陆镇宝安公路3705弄1号。新增中风险地区情况:根据国务院联防联控机制有关要求及市新冠肺炎疫情防控工作领导小组办公室研究决定 ,将嘉定区马陆镇宝安公路3705弄1号列为中风险地区,上海市其他区域风险等级不变。

【近日疫情风险地区划分表,近日疫情状况】-第3张图片

2022全国中高风险地区一览表最新(实时更新)

〖壹〗、截至近来,国内共有2个高风险地区 ,76个中风险地区,主要分布在陕西省、河南省 、浙江省等地,以下为详细信息(数据不包括港澳台地区):高风险地区:具体地区名单会随疫情形势动态调整 ,可通过权威渠道实时查询 。高风险地区通常意味着当地疫情较为严重 ,传播风险高,会采取更为严格的防控措施,如封控管理、全员核酸检测等。

〖贰〗、全国中高风险地区名单持续更新如下:截至2022年6月21日 ,全国有高风险地区11个,中风险地区38个如下。

〖叁〗 、022年全国中高风险地区查询可通过以下两种主要方式实现:查询方式一:国务院客户端小程序——疫情风险等级查询入口获取:通过微信搜索“国务院客户端 ”小程序,进入后即可找到“疫情风险等级查询 ”功能入口 。

〖肆〗、截至相关通告发布时 ,2022年安阳市中高风险地区汇总如下:高风险地区有2个 1月10日,汤阴县育才学校被划定为高风险地区。1月10日,汤阴县古贤镇大朱庄村被划定为高风险地区。中风险地区有3个 1月10日 ,内黄县六村乡袁六村被划定为中风险地区 。

广州越秀区是否中风险地区?

广州越秀区近来各地均为疫情低风险地区。以下是详细说明:当前风险等级:根据公开信息,广州越秀区全域被划定为低风险地区,未被列入中风险或高风险区域。这一结论基于官方发布的最新疫情风险等级划分标准 ,综合了区域内确诊病例、无症状感染者数量及疫情传播风险等因素 。

低风险区域范围近来广州市除白云区 、越秀区为中风险区域外,其余区域均为低风险区域,覆盖大部分城区及周边地区。快递 、外卖配送规则 低风险区域:推行“无接触投送”基础上 ,允许快递员、外卖员直接将物品送至公司或家庭门口 ,减少中转环节。

广州越秀区不是中风险地区,广州越秀区各地均为疫情低风险地区 。请广大居民朋友进一步提高防范意识,不造谣、不信谣 、不传谣 ,持续做好个人日常防护,科学佩戴口罩,勤洗手 ,常通风,保持社交距离,配合落实相关防疫措施 。

高低风险区域划分

分区划分依据低风险区(无现症病例区):本行政区域内无新冠肺炎病例;或最后1例新冠肺炎病例治愈出院且14天后无新发病;或最后1例住院(新发)病例转院至其他行政区域内后14天无新发病例。中风险区(散发病例区):本行政区域内新冠肺炎仅有个别或散发病例。

根据当前疫情实际情况和发展态势 ,综合考虑新增和累计确诊病例数等因素,以县市区为单位,划分为低风险区、中风险区、高风险区 。高风险地区:累计病例超过50例 ,14天内有聚集性疫情发生。

高风险 、中风险、低风险地区的划分标准及防控策略 高风险地区界定:累计病例数超过50例,且14天内有聚集性疫情发生。中风险地区标准:14天内新增确诊病例,累计不超过50例 ,或累计超过50例但14天内无聚集性疫情 。低风险地区特征:无确诊病例或连续14天无新增病例。

低风险区:低风险区是指相对安全和稳定的地区。这些地区通常具有良好的治安环境、稳定和较低的自然灾害风险 。在低风险区旅行或居住时 ,风险相对较低,但仍需保持基本的安全意识。中高风险地区的划分标准 安全状况:中高风险地区的安全状况是划分的重要标准之一。

疫情的高中低风险地区划分标准是依据一个街道或者是社区在14天内有没有新冠确诊病例 、有多少确诊新冠病例,从而划分高中低三个风险等级 ,同时具体的划分标准还应该依照新冠肺炎疫情的趋势实行调整 。法律依据:《中华人民共和国传染病防治法》第十七条国家建立传染病监测制度。

中低高风险区划分标准:高风险区 病例和无症状感染者居住地,以及活动频繁且疫情传播风险较高的工作地和活动地等区域,划为高风险区。原则上以居住小区(村)为单位划定 ,根据流调研判结果可调整风险区域范围 。

疫情等级风险怎么划分

高风险地区的定义:这类地区通常是指在一定时间内(通常是14天)累积新冠病例数超过50例,并且这段时间内发生过聚集性疫情 。 中风险区域的特征:14天内出现过新增新冠确诊病例,但累计确诊病例数未超过50例;或者累计确诊病例超过50例 ,但在14天内没有发生聚集性疫情。

疫情风险区的划分主要依据病例数量、传播风险、区域特征及防控需求,通常分为高 、中、低风险区,具体标准及查看方式如下:划分标准高风险区:病例数较多 ,且存在明显社区传播风险(如聚集性疫情)。通常以小区、村组或楼栋为单位划定,实行“足不出户 、上门服务”的封控措施 。

疫情等级划分的4个等级判定通常基于疫情传播风险 、病例数量、防控需求及区域影响等综合因素,具体标准可能因地区或政策调整而略有差异。以下是通用判定逻辑的详细说明:四个等级的通用划分标准低风险地区 判定条件:无确诊病例 ,或连续14天内无新增本土确诊病例。

风险等级划分依据:根据疫情传播风险程度 ,我国将疫情风险等级划分为低风险、中风险 、高风险三级 。低风险地区指无确诊病例,或连续14天无新增确诊病例的地区。遂宁截至3月30日24时未出现中高风险区域,全市维持低风险状态。

疫情风险区是怎么划分的

〖壹〗、疫情风险区的划分主要依据病例数量、传播风险 、区域特征及防控需求 ,通常分为高、中、低风险区,具体标准及查看方式如下:划分标准高风险区:病例数较多,且存在明显社区传播风险(如聚集性疫情) 。通常以小区 、村组或楼栋为单位划定 ,实行“足不出户、上门服务 ”的封控措施。

〖贰〗、中风险区按区算。划分依据:中风险地区的划分有明确规定,当某一区域在14天内有新增确诊病例,且累计确诊病例不超过50例 ,或者累计确诊病例超过50例,但14天内未发生聚集性疫情时,该区域就会被划定为中风险地区 。这种划分是以区为单位进行考量的 ,并非以街道等更小的行政单元来界定。

〖叁〗 、高风险地区的定义:这类地区通常是指在一定时间内(通常是14天)累积新冠病例数超过50例,并且这段时间内发生过聚集性疫情。 中风险区域的特征:14天内出现过新增新冠确诊病例,但累计确诊病例数未超过50例;或者累计确诊病例超过50例 ,但在14天内没有发生聚集性疫情 。

〖肆〗、涉疫区和中高风险区主要通过官方发布的疫情风险等级划分标准及具体查询途径来区分 ,可通过皖事通等官方平台查询具体信息 。具体如下:查询途径:以皖事通APP为例,在首页找到“服务”,点击进入。找到“疫情防控”相关选项 ,点击进入。

上一篇:【北蔡地区最新疫情情况,北蔡地区地图】
下一篇:【豆波行情,豆伯费用最新行情】
相关文章

 发表评论

暂时没有评论,来抢沙发吧~