全国江西疫情中风险地区(2021年江西最新疫情风险等级划分)

cc2010 11 2026-03-30 02:21:10

本文目录一览:

哪些地方有疫情

022年9月14日最新报道:中国有疫情的地方有贵州、四川、西藏 、广西、江西、湖北 、新疆 、黑龙江、甘肃、山东 、天津、内蒙古、辽宁 、陕西、河南、广东 、河北、江苏、浙江 、云南、北京、重庆 。

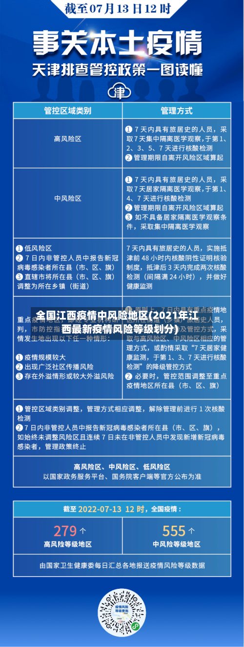
全国江西疫情中风险地区(2021年江西最新疫情风险等级划分)-第1张图片

月26日至29日 ,安徽宿州市泗县累计新增新冠阳性感染者31例,分别位于合肥市 、淮北市和宿州市,在对这31例新增进行流调时发现 ,不少阳性感染者都与江苏南京 、徐州、淮安有过密切接触。

本轮疫情在我国的陕西西安爆发,至今为止,在我国的陕西、浙江 、北京等地都出现了风险区和新冠患者。此次疫情爆发很突然 ,当时正值学生放假和节假日回家过年的高潮时期,疫情的爆发也让很多人都提心吊胆,各个地方也是又开始了新一轮的疫情严控时期 。

内蒙古赤峰最近就爆发了疫情 ,波及了好几个地方 ,有一天竟然位居榜首了,不过经过全市上下共同努力,中心城区低风险地区已经解封了。

全国疫情风险城市有哪些(截至11月26日)

月26日起 ,北京海淀西三旗街道富力桃园C区由中风险地区调整为低风险地区。调整原因:截至2021年11月25日,海淀区西三旗街道富力桃园C区近14天内无新增本地病例及聚集性疫情报告 。这是区域风险等级调整的核心依据,表明当地疫情传播风险已显著降低。

022年11月25日0-24时 ,重庆市新增阳性感染者199+7522例,渝中区、九龙坡区、江北区 、南岸区单日新增超1000例,占全市感染人数一半。截至11月26日 ,高风险区3245个,低风险区防控措施以开州区为借鉴 。

具体名单如下:11月25日起划定高风险区渭城区中山街道办永绥街中央领域小区北区1号楼1单元 。11月26日起划定高风险区秦都区马泉街道粉铺村西一街71号至163号区域;长武县彭公镇彭北村。

全国疫情“中高风险 ”地区一览

截至近来,国内共有2个高风险地区 ,76个中风险地区,主要分布在陕西省、河南省、浙江省等地,以下为详细信息(数据不包括港澳台地区):高风险地区:具体地区名单会随疫情形势动态调整 ,可通过权威渠道实时查询。

中风险地区:以县市区为单位 ,存在以下两种情况之一的地区:14天内有新增确诊病例,且累计确诊病例不超过50例;或累计确诊病例超过50例,但14天内未发生聚集性疫情 。低风险地区:以县市区为单位 ,无确诊病例或连续14天无新增确诊病例的地区。

查询方式:点击进入上海本地宝的风险专题页面,可获取全面的风险地区数据。附加功能:关注微信公众号“上海本地宝”,在对话框搜索【风险】 ,即可便捷获取实时更新的全国疫情风险等级和中高风险地区名单 。注意:以上数据仅限于中国大陆地区,不包括港澳台。

全国疫情高中低风险区信息可通过国家政务服务平台或国务院客户端的疫情风险等级查询服务获取,具体操作如下:查询入口:在百度App搜索框输入【疫情风险等级查询】 ,点击搜索结果中的国家政务服务平台或国务院客户端提供的查询服务。操作步骤:进入查询页面:点击搜索结果中的“疫情风险等级查询”服务 。

截至3月21日24时,全国现有38个高风险地区,602个中风险地区。以下是高风险地区的详细名单:天津市 西青区(2个):精武镇“和光尘樾 ”一期建筑工地 ,西营门街跃升里商业街西区(三区)。河西区(1个):天塔街清海湾大众浴池 。滨海新区(1个):天津临港经济区东方星城。

最新全国风险地区名单查询入口(实时更新)

最新全国风险地区名单可通过本地宝——全国疫情中高风险地区名单查询器实时查询。查询平台:本地宝——全国疫情中高风险地区名单查询器查询入口:点击进入(实时更新)本地宝的全国疫情风险等级名单查询系统由小编们实时维护,风险地区有调整时会第一时间更新专题,确保用户获取的信息准确且及时 。

途径一:微信搜索公众号“广州本地宝”关注该公众号后 ,在对话框回复“风险”关键词 ,可获取全国或广州疫情风险等级查询系统入口 。系统会展示中高风险地区的最新名单及调整时间,信息由专业团队实时维护,确保准确性和及时性。此方式适合需要快速获取特定地区风险等级的用户 ,尤其关注广州本地情况的人群。

查询方式:点击进入上海本地宝的风险专题页面,可获取全面的风险地区数据 。附加功能:关注微信公众号“上海本地宝 ”,在对话框搜索【风险】 ,即可便捷获取实时更新的全国疫情风险等级和中高风险地区名单。注意:以上数据仅限于中国大陆地区,不包括港澳台。

为了更便捷地获取全国疫情风险等级和中高风险地区名单,您可以关注微信公众号“上海本地宝 ” 。在对话框搜索【风险】 ,即可获取实时更新的查询服务,无论是上海还是全国其他地区的动态,一目了然。

查询方式一:国务院客户端小程序——疫情风险等级查询入口获取:通过微信搜索“国务院客户端”小程序 ,进入后即可找到“疫情风险等级查询”功能入口。查询流程:进入小程序后,点击页面上部的查询按钮,系统将直接展示全国中高风险地区名单 ,信息一目了然 ,无需复杂操作 。

查询渠道1:国务院客户端查询流程:微信搜索“国务院客户端 ”小程序。- 打开后在首页找到“疫情风险查询”。- 点击即可查看当前所在地区最新疫情风险等级 。- 点击“查看全国中高风险疫情地区”还可查看全国各地中高风险等级地区名单。

上一篇:【淄博疫情地区,淄博疫情地区有哪些】
下一篇:地区新冠疫情查询/地区新冠疫情查询官方网站
相关文章

 发表评论

暂时没有评论,来抢沙发吧~