晋城疫情中风险地区名单/晋城疫情风险等级

cc2010 5 2026-03-30 10:36:10

本文目录一览:

山西晋城算不算中高风险地区

〖壹〗、覆盖区域:大同南部、忻州东部 、阳泉大部 、晋中东山、长治东北部等地部分区域 。风险特征:受较强降水影响 ,上述地区发生地质灾害的可能性大,需重点防范滑坡、泥石流等灾害。

晋城疫情中风险地区名单/晋城疫情风险等级-第1张图片

〖贰〗 、综上所述,晋城近来属于低风险地区 ,且与晋中地区相邻但不属于晋中地区。在疫情防控方面,晋城市已取得了积极成果,整体风险较低 。

晋城疫情中风险地区名单/晋城疫情风险等级-第2张图片

〖叁〗、山西省现在属于中风险地区的只有晋中市榆次区 ,别的地方都属于低风险地区 ,没有任何问题的,晋城也是安全的,不属于中高风险地区。。

晋城疫情中风险地区名单/晋城疫情风险等级-第3张图片

山西晋城发现4例初筛阳性,他们都是如何感染的?

022年8月17日 ,山西晋城市泽州县在高铁东站对入返进城人员开展第一落点核酸检测筛查过程中发现一名初筛阳性人员,后来在同一车次省外返晋人员中筛查出了三名初筛阳性 。

河北沧州:2例阳性人员为西藏返沧人员,乘坐Z22次列车在石家庄北站下车 。山西晋城:1例乘坐Z22次列车从拉萨抵达太原转车返晋城人员初筛阳性。山东枣庄:1例无症状感染者曾乘坐Z22次列车到石家庄北站 ,后转乘其他列车到达枣庄西站。

当地及时将他的密接以及次密接者全部进行了封控,全部进行了隔离,并且都及时做了核酸检测 ,近来的核酸检测都是阴性,也就是防控风险十分的小 。将患者也是及时的送到当地的传染病医院进行治疗隔离,争取让他早日康复。

晋城市陵川县有疫情吗

晋城市陵川县有疫情。通过查询相关公开信息截止于2022年11月11日晋城市陵川县在过去14日内有新冠疫情出现 ,所以防疫防控情况是处于中高风险地区,防疫管控措施要求是主动报备7天集中和隔离医学观察加三天居家隔离,7天5检 。

当日治愈出院28例(大同市平城区7例、大同市云冈区6例 、大同市浑源县1例;阳泉市城区1例、阳泉市平定县2例;晋城市陵川县1例;晋中市平遥县1例;忻州市繁峙县1例;吕梁市离石区4例、吕梁市文水县4例)。

022年12月6日。通过查询相关公开信息显示截止于2022年12月6日陵川县防疫防控情况 ,防疫管理措施要求是陵川县低风险区今日全部解除静默管理 ,并继续执行过渡期管控措施 。54处高风险区域继续采取“足不出户,上门服务”等管理措施。下一步,将根据国家政策和疫情形势变化 ,持续优化调整相关防控措施。

当日治愈出院31例(大同市平城区3例;长治市潞州区1例 、长治市黎城县1例、长治市沁县1例;晋城市城区3例、晋城市陵川县1例 、晋城市高平市5例;朔州市应县14例;忻州市神池县2例) 。2022年12月15日0-24时,山西省无新增境外输入确诊病例。累计报告境外输入性确诊病例145例,治愈出院145例。

全国中高风险地区的分布

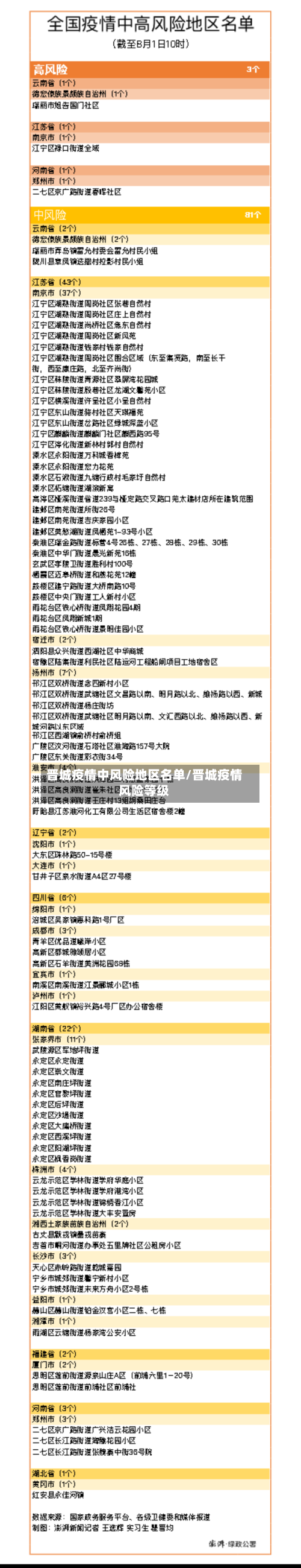
〖壹〗、截至7月6日 ,全国现有高风险地区246个、中风险地区140个,涉及北京 、安徽 、内蒙古、上海、福建 、江苏、山东、陕西 、辽宁9个省份,具体调整情况如下:辽宁高风险区:振兴区永昌街道振八街28-25号调整为高风险区 ,同时高风险区减少3个 。

〖贰〗、可以通过微信国家政务服务平台查看最新的全国中高风险疫情地区分布,具体步骤如下:进入微信国家政务服务平台:打开微信,在搜索栏输入“国家政务服务平台 ” ,进入该程序页面 。点击各地疫情风险等级查询:在程序页面中,找到并点击“各地疫情风险等级查询”选项。

〖叁〗、查看风险地区分布:跳转至新页面后,系统会以地图或列表形式展示全国高中低风险地区的分布情况。地图模式下 ,不同风险等级区域可能用不同颜色标注(如高风险为红色 、中风险为橙色、低风险为绿色);列表模式则按省份、城市逐级展示 ,可快速定位目标地区 。

〖肆〗 、北京市朝阳区风险等级调整情况此前朝阳区为全国唯一的疫情高风险地区,自调整后,北京全市16个区均进入低风险状态。这一变化标志着北京疫情防控取得阶段性成效 ,生产生活秩序进一步恢复。全国现存中风险地区分布黑龙江省(8个)哈尔滨市:道里区、道外区、南岗区 、呼兰区 、阿城区、木兰县 。

上一篇:存疫情的简单介绍
下一篇:雷克萨斯防冻液(雷克萨斯防冻液费用表)
相关文章

 发表评论

暂时没有评论,来抢沙发吧~